○湧別町子ども・子育て支援法施行細則
令和元年8月8日
規則第7号
(趣旨)
第1条 この規則は、子ども・子育て支援法(平成24年法律第65号。以下「法」という。)の施行に関し、子ども・子育て支援法施行令(平成26年政令第213号)及び子ども・子育て支援法施行規則(平成26年内閣府令第44号。以下「府令」という。)に定めるもののほか、必要な事項を定めるものとする。
(定義)
第2条 この規則における用語の意義は、法において使用する用語の例による。
(教育・保育給付支給認定申請)
第3条 法第20条の規定による認定を受けようとする小学校就学前子どもの保護者は、教育・保育給付支給認定申請書(様式第1号)を町長に提出しなければならない。
2 前項の教育・保育給付支給認定申請書には、次の書類を添付しなければならない。
(1) 利用者負担額の算定のために必要な書類。ただし、公簿等によって確認することができるときは、これを省略することができるものとする。
(2) 法第19条第1項第2号又は第3号に掲げる小学校就学前子どもの認定(以下「保育認定」という。)を受けようとする者にあっては、保育を必要とする事由に応じて保育認定のための審査及び調査に必要な書類として次表に定める書類
保育の必要性の事由 | 確認書類 |
府令第1条第1項第1号 | 勤務先の雇用証明書、申立書(自営業等) |
同第2号 | 母子手帳の写し |
同第3号 | 診断書、身体障害者手帳、精神保健福祉手帳の写し |
同第4号 | 看護や介護を受ける方の診断書、身体障害者手帳、精神保健福祉手帳、介護認定証などの写し |
同第5号 | 罹災証明書などの写し |
同第6号 | 申立書(求職活動中)、求職活動中(起業準備を含む)であることが分かる書類 |
同第7号 | 学生証、在学証明書、職業訓練受講証などの写し |
同第8号 | 事由を証明する公的機関の文書、記録などの写し |
同第9号 | 勤務先の雇用証明書 |
同第10号 | 町長が必要と認める書類 |
(教育・保育給付申請の調査及び審査)
第4条 町長は、申請内容及び保育認定に係る状況を把握するため、教育・保育給付支給認定申請書及び必要書類の確認、保護者との面接等により調査及び審査を行う。
(教育・保育給付の認定)
第5条 町長は、前条の規定による調査及び審査の結果、法第19条第1項各号に掲げる小学校就学前子どもに該当すると認められるときは、教育・保育給付認定を行うものとする。
(1) 府令第1条第1号、第4号又は第7号に掲げる事由に該当するときにあって、当該事由に要する時間が1月において120時間以上となるときは、府令第4条に定める1月あたり平均275時間まで(1日あたり11時間まで)の保育利用の認定(以下「保育標準時間認定」という。)を行う。
(2) 府令第1条第1号、第4号又は第7号に掲げる事由に該当するときにあって、当該事由に要する時間が1月において48時間以上120時間未満となるときは、府令第4条に定める1月あたり平均200時間まで(1日あたり8時間まで)の保育利用の認定(以下「保育短時間認定」という。)を行う。
(3) 府令第1条第2号、第3号、第5号又は第8号に掲げる事由に該当するときは、保育標準時間認定を行う。
(4) 府令第1条第6号又は第9号に掲げる事由に該当するときは、保育短時間認定を行う。
(5) 府令第1条第10号に掲げる事由に該当するときは、前4号に掲げる区分に準じ、その事由を勘案して町長が保育標準時間認定又は保育短時間認定のいずれかの区分を認定する。
3 前項第2号に規定する保育短時間認定を受けると見込まれる者のうち、町長が必要と認めるものについては、保育標準時間認定を行う。
(教育・保育給付の有効期間)
第6条 府令第8条第4号ロの町が定める期間は、90日とする。
2 府令第8条第6号及び第12号の町が定める期間は、府令第1条第9号に掲げる事由に該当するものとして認めた事情を勘案して町長が適当と認める期間とする。
3 府令第8条第7号及び第13号の町が定める期間は、府令第1条第10号に掲げる事由に該当するものとして認めた事情を勘案して町長が適当と認める期間とする。
(教育・保育給付支給認定通知及び教育・保育給付支給認定証)
第7条 法第20条第4項(法第23条第3項において準用する場合を含む。)の規定による通知及び支給認定証は、教育・保育給付支給認定証(様式第2号)によるものとする。
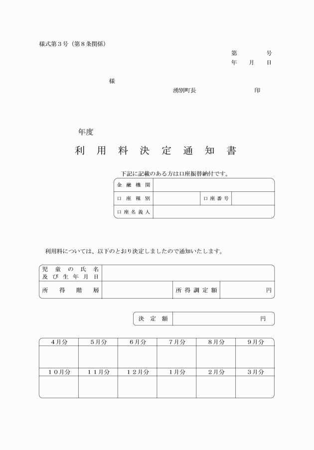
(利用料決定通知書)
第8条 府令第7条第1項の規定による通知は、利用料決定通知書(様式第3号)によるものとする。
2 府令第7条第2項の規定による通知は、教育・保育給付認定通知書(様式第4号)によるものとする。
(教育・保育給付認定申請却下通知書)
第9条 法第20条第5項(法第23条第3項において準用する場合を含む。)の規定による通知は、教育・保育給付認定申請却下通知書(様式第5号)によるものとする。
(教育・保育給付の現況の届出)
第10条 府令第9条第1項の届書は、保育所等入所現況届(様式第6号)によるものとする。
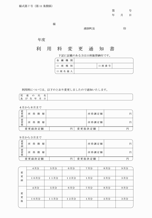
(利用料変更通知書)
第11条 府令第9条第4項(府令第11条第3項において準用する場合を含む。)の規定による通知は、利用料変更通知書(様式第7号)によるものとする。
(教育・保育給付認定の変更申請及び申請内容の変更の届出)
第12条 法第23条第1項の規定による申請及び府令第15条第1項の届出は、教育・保育給付認定変更申請書(兼)内容変更届(様式第8号)によるものとする。
(職権による教育・保育給付認定の変更の認定)
第13条 町長は、法第23条第4項の規定による教育・保育給付認定の変更を行ったときは、第7条に定める教育・保育給付支給認定証に変更した事項を記載の上、当該変更の認定に係る教育・保育給付認定保護者に交付するものとする。ただし、教育・保育給付認定保護者から教育・保育給付支給認定証の交付を要しない旨の申出があった場合は、この限りでない。
(教育・保育給付認定取消通知書)
第14条 府令第14条第1項の規定による通知は、教育・保育給付認定取消通知書(様式第9号)によるものとする。
(教育・保育給付支給認定証交付・再交付申請書)
第15条 教育・保育給付支給認定証の交付の申請をしていない教育・保育給付認定保護者が教育・保育給付支給認定証の交付を要する旨の申出、又は府令第16条第1項の申請は、教育・保育給付支給認定証交付・再交付申請書(様式第10号)によるものとする。
(子育てのための施設等利用給付認定申請)
第16条 法第30条の5の規定による認定を受けようとする小学校就学前子どもの保護者は、次のより町長に申請しなければならない。
(1) 法第30条の4第1号に掲げる小学校就学前子どもの認定を受けようとする者にあっては、子育てのための施設等利用給付認定申請書その1(様式第11号)を町長に提出しなければならない。
(2) 法第30条の4第2号及び第3号に掲げる小学校就学前子どもの認定を受けようとする者にあっては、子育てのための施設等利用給付認定申請書その2(様式第12号)を町長に提出しなければならない。
2 法第19条第1項第1号に掲げる小学校就学前子どもの認定に併せて法第30条の4第2号及び第3号に掲げる小学校就学前子どもの認定を受けようとする者にあっては、教育・保育給付認定変更申請書兼子育てのための施設等利用給付認定申請書(様式第13号)を町長に提出しなければならない。
3 前2項に定める申請書には、次の書類を添付しなければならない。
(1) 利用者負担額の算定のために必要な書類。ただし、公簿等によって確認することができるときは、これを省略することができるものとする。
(子育てのための施設等利用給付認定申請の調査及び審査)
第17条 町長は、前条に定める申請内容及び施設等利用給付認定に係る状況を把握するため、申請書の確認等により調査及び審査を行う。
(子育てのための施設等利用給付の認定)
第18条 町長は、前条の規定による調査及び審査の結果、法第30条の4第1項各号に掲げる小学校就学前子どもに該当すると認められるときは、施設等利用給付認定を行うものとする。
(施設等利用給付認定の有効期間)
第19条 府令第28条の5第4号ロの町が定める期間は、90日とする。
2 府令第28条の5第6号の町が定める期間は、府令第1条の5第9号又は第10号に掲げる事由に該当するものとして認めた事情を勘案して町長が適当と認める期間とする。
(施設等利用給付認定通知)
第20条 法第30条の5第3項(法第30条の8第3項において準用する場合を含む。)の規定による通知は、施設等利用給付認定通知書(様式第15号)によるものとする。
(施設等利用給付認定申請却下通知書)
第21条 法第30条の5第4項(法第30条の8第3項において準用する場合を含む。)の規定による通知は、施設等利用給付認定申請却下通知書(様式第16号)によるものとする。
(施設等利用給付の現況の届出)
第22条 府令第28条の6第1項の届書は、子育てのための施設等利用現況届(様式第17号)によるものとする。
(施設等利用給付認定変更の届出)
第23条 法第30条の8第1項の規定による届出は、施設等利用給付認定変更届(様式第18号)によるものとする。
(施設等利用給付認定変更の認定)
第24条 町長は、法第30条の8第2項又は第4項の規定による施設等利用給付認定の変更を行ったときは、施設等利用給付認定変更通知書(様式第19号)により通知するものとする。
(施設等利用給付認定の取消)
第25条 法第30条の9第2項の規定による通知は、施設等利用給付認定取消通知書(様式第20号)によるものとする。
(特定教育・保育施設の確認の申請等)
第26条 法第31条第1項の規定による特定教育・保育施設の確認の申請は、特定教育・保育施設確認申請書(様式第21号)によるものとする。
2 町長は、特定教育・保育施設の確認を行ったときは、特定教育・保育施設確認通知書(様式第22号)により当該申請を行った者に通知するものとする。
(特定地域型保育事業者の確認の申請等)
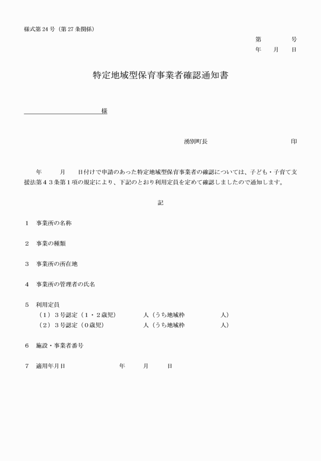
第27条 法第43条第1項の規定による特定地域型保育事業者の確認の申請は、特定地域型保育事業者確認申請書(様式第23号)によるものとする。
2 町長は、特定地域型保育事業者の確認を行ったときは、特定地域型保育事業者確認通知書(様式第24号)により当該申請を行った者に通知するものとする。
(特定教育・保育施設等確認変更申請書)
第28条 法第32条第1項又は法第44条第1項の規定による特定教育・保育施設又は特定地域型保育事業者(以下「特定教育・保育施設等」という。)の確認の変更に係る申請は、特定教育・保育施設等確認変更申請書(様式第25号)によるものとする。
(特定教育・保育施設等名称等変更届出書)
第29条 法第35条第1項又は法第47条第1項の規定による特定教育・保育施設等の名称等の変更に係る届出は、特定教育・保育施設等名称等変更届出書(様式第26号)によるものとする。
(特定教育・保育施設等利用定員減少届出書)
第30条 法第35条第2項又は法第47条第2項の規定による特定教育・保育施設等の利用定員の減少に係る届出は、特定教育・保育施設等利用定員減少届出書(様式第27号)によるものとする。
(特定教育・保育施設等確認の辞退)
第31条 法第36条又は法第48条の規定による特定教育・保育施設等の確認の辞退は、特定教育・保育施設等確認辞退届出書(様式第28号)によるものとする。
(特定教育・保育施設等確認の取消し等の通知)
第33条 法第40条第1項又は法第52条第1項の規定による特定教育・保育施設等の確認の取消し、又は停止に係る通知は、特定教育・保育施設等確認取消(停止)通知書(様式第30号)によるものとする。
(特定教育・保育施設等業務管理体制の整備等に関する事項の届出)
第34条 法第55条第2項に規定する業務管理体制の整備、同条第4項に規定する区分の変更に関する事項の届出は、子ども・子育て支援法に基づく業務管理体制の整備に関する事項の届出書(様式第31号)によるものとする。
(特定教育・保育施設等業務管理体制の整備に関する事項の変更の届出)
第35条 法第55条第3項に規定する業務管理体制の整備に関する事項の変更の届出は、子ども・子育て支援法に基づく業務管理体制の整備に関する事項の届出書(届出事項の変更)(様式第32号)によるものとする。
(特定子ども・子育て支援施設等の確認の申請等)
第36条 法第58条の2第1項の規定による特定子ども・子育て支援施設等の確認の申請は、特定子ども・子育て支援施設等設確認申請書(様式第33号)によるものとする。
2 町長は、特定子ども・子育て支援施設等の確認を行ったときは、特定子ども・子育て支援施設等確認通知書(様式第34号)により当該申請を行った者に通知するものとする。
(特定子ども・子育て支援施設等確認変更届出書)
第37条 法第58条の5第1項の規定による特定子ども・子育て支援施設等の確認の変更に係る届出は、特定子ども・子育て支援施設等確認変更届(様式第35号)によるものとする。
(特定子ども・子育て支援施設等の確認の辞退)
第38条 法第58条の6第1項の規定による特定子ども・子育て支援施設等の確認の辞退は、特定子ども・子育て支援施設等確認辞退届(様式第36号)によるものとする。
(特定子ども・子育て支援施設等の取消し等の通知)
第39条 法第58条の10第1項の規定による特定子ども・子育て支援施設等の確認の取消し、又は停止に係る通知は、特定子ども・子育て支援施設等確認取消(停止)通知書(様式第37号)によるものとする。
附 則
(施行月日)
1 この規則は、公布の日から施行する。
(経過措置)
2 この規則の施行の日の前日までに、湧別町保育所条例施行規則(平成21年規則第58号)第2条の規定によりなされた入所申込は、第3条に規定する教育・保育給付支給認定申請によりなされたものとみなす。










































































