○湧別町身体障害者自動車運転免許取得費及び自動車改造費助成事業実施要綱
平成31年3月22日
告示第31号
(目的)
第1条 この要綱は、身体障害者の自動車運転免許の取得費用又は身体障害者が所有する自動車の改造に要する費用の一部を助成することより、身体障害者の自立の促進及び社会参加の促進に寄与することを目的とする。
(助成対象者)
第2条 自動車運転免許の取得に係る助成対象者は、次の各号のいずれにも該当するもので、自動車学校又は自動車教習所(以下「自動車学校等」という。)において免許を取得するための講習を受けた者とする。
(1) 本町に住所を有し、かつ、住民基本台帳法(昭和42年法律第81号)の規定により記録されている者
(2) 身体障害者福祉法(昭和24年法律第283号)の規定により身体障害者手帳の交付を受け、その障害程度が身体障害者福祉法施行規則(昭和25年厚生省令第15号)別表第5号に掲げる4級以上である者
(3) 自動車の運転免許を取得した月の属する年の前年(当該月が1月から6月までの場合は、前々年)の所得税課税所得金額(各種所得控除後の額)が、当該月の特別障害者手当の所得制限限度額を超えない者
(4) 国税、地方税及び地方公共団体へ納付すべき使用料等の滞納がない者
(5) 免許の取得により自立の促進及び社会参加の促進が図られるもの
(6) この要綱以外の事業による免許取得費の助成又は支給等を受けていない者
2 自動車の改造に係る助成対象者は、次の各号のいずれにも該当するものとする。
(1) 本町に住所を有し、かつ、住民基本台帳法の規定により記録されている者
(2) 身体障害者福祉法の規定により身体障害者手帳の交付を受け、その障害程度が身体障害者福祉法施行規則別表第5号に掲げる1級又は2級である者
(3) 就労等に伴い、自らが所有し運転する自動車の操向装置及び駆動装置等の一部を改造する必要がある者
(4) 自動車の改造を行った月の属する年の前年(当該月が1月から6月までの場合は、前々年)の所得税課税所得金額(各種所得控除後の額)が、当該月の特別障害者手当の所得制限限度額を超えない者
(5) 国税、地方税及び地方公共団体へ納付すべき使用料等の滞納がない者
(6) 自動車の改造により自立の促進及び社会参加の促進が図られるもの
(7) この要綱以外の事業による自動車改造費の助成又は支援等を受けていない者
(助成額)
第3条 この事業に係る助成額は、10万円を限度とし、次に掲げるとおりとする。
(1) 自動車運転免許の取得に係る助成額は、運転免許の取得に直接要した費用の額に3分の2を乗じて得た額(1,000円未満の端数が生じた場合は、これを切り捨てた額)以内とする。
(2) 自動車改造に係る助成額は、自動車の操向装置及び駆動装置等の改造に要した費用の合計額に3分の2を乗じて得た額(1,000円未満の端数が生じた場合は、これを切り捨てた額)以内とする。
(申請)
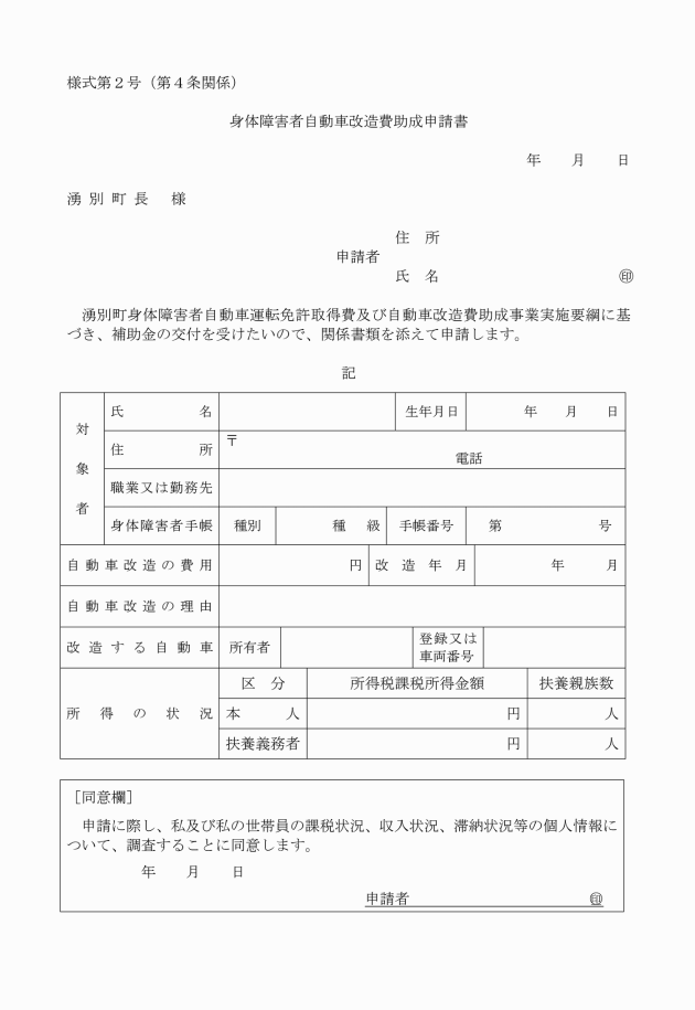
第4条 自動車運転免許の取得に係る助成を受けようとする者は、身体障害者自動車運転免許取得費助成申請書(様式第1号)に次に掲げる書類を添えて町長に提出しなければならない。
(1) 身体障害者手帳の写し
(2) 自動車学校等の卒業証明書の写し
(3) 自動車運転免許取得に要した費用の支払いを証明する書類の写し
(4) 運転免許証の写し
2 自動車の改造に係る助成を受けようとする者は、身体障害者自動車改造費助成申請書(様式第2号)に次に掲げる書類を添えて町長に提出しなければならない。
(1) 身体障害者手帳の写し
(2) 自動車の改造に要した費用の支払いを証明する書類の写し
(3) 改造箇所の図面
(4) 運転免許証の写し
(返還等)
第6条 町長は、偽りその他不正の行為により助成を受けた場合、その者から当該助成を受けた額の全部又は一部を返還させることができる。
(台帳)
第7条 町長は、助成の状況を明らかにするため、身体障害者自動車運転免許取得費・身体障害者自動車改造費助成台帳(様式第4号)を備え、必要な事項を記載するものとする。
(その他)
第8条 この要綱の施行に関し、必要な事項は、湧別町補助金交付規則(平成21年規則第41号)によるほか、町長が別に定める。
附 則
(施行期日)
1 この要綱は、平成31年4月1日から施行する。
(湧別町身体障害者自動車運転免許取得費助成事業実施要綱の廃止)
2 湧別町身体障害者自動車運転免許取得費助成事業実施要綱(平成21年告示第42号)は廃止する。
(湧別町身体障害者用自動車改造費助成事業実施要綱の廃止)
3 湧別町身体障害者用自動車改造費助成事業実施要綱(平成21年告示第43号)は廃止する。
(経過措置)
4 この要綱の施行の日の前日までに、湧別町身体障害者自動車運転免許取得費助成事業実施要綱及び湧別町身体障害者用自動車改造費助成事業実施要綱の規定によりなされた処分、手続その他の行為は、なお従前の例による。



