○湧別町地域密着型サービス事業者等における事故等発生時の報告事務取扱要領
平成25年3月29日
告示第47号
(目的)
第1条 この要領は、湧別町地域密着型サービスの事業の人員、設備及び運営に関する基準を定める条例(平成25年条例第5号)、湧別町指定地域密着型介護予防サービスの事業の人員、設備及び運営並びに指定地域密着型介護予防サービスに係る介護予防のための効果的な支援の方法に関する基準を定める条例(平成25年条例第6号)の規定に基づく指定地域密着型サービス提供中の事故、法人役・職員による不法行為、虐待等(以下「事故等」という。)が発生した場合の、各施設等の事業者から町への報告の取扱いを定め、事故等発生時において適切かつ迅速な対応をとるとともに、事故等の発生要因や再発防止策の実効性を検証し、入所者等に対するサービスの質の向上及び施設等の運営の適正化を図ることを目的とする。
(対象事業所)
第2条 対象事業所は、湧別町内に事業所が所在する指定地域密着型サービス事業者、指定地域密着型介護予防サービス事業者とする。
(報告の範囲等)
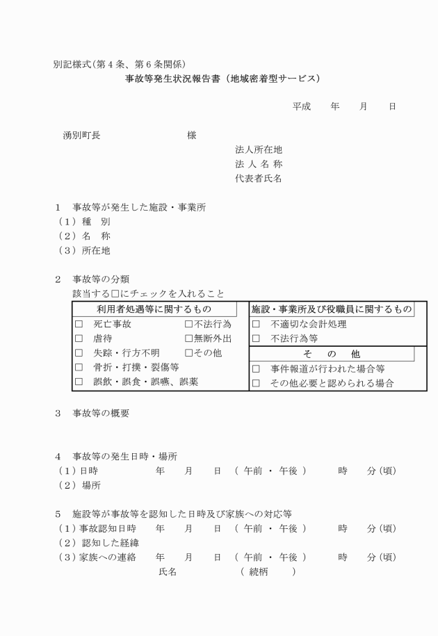
第3条 次の各号の事故等が発生した場合、町に報告すること。なお、サービス提供中の事故については、送迎・通院等の間を含み、事業者の過失の有無を問わない。
(1) 重大な事故等【直ちに報告すること】
①入所者等の死亡事故
②役・職員の不法行為(預かり金着服・横領等)
③入所者等に対する虐待(不適切な処遇(疑)を含む)
④入所者等の不法行為
⑤入所者等の失踪・行方不明(捜索願を出したもの)
⑥火災(消防機関に出動を要請したもの)
⑦その他①~⑥以外の事項で、テレビ・新聞等で報道された事案(報道される可能性のある事案を含む)
(2) 上記(1)以外の事故【事故発生後(又は事故発覚後)30日以内に報告すること】
①入所者等の骨折、打撲、裂傷等で、医療機関への入院・通院を要したもの
②入所者等の誤飲、誤食、誤嚥及び誤薬
③無断外出(見つかった場合)
④その他報告が必要と認められるもの(交通事故等)
(3) その他
①入所者等が病気により死亡した場合であっても、死因等に疑義が生じる可能性のあるときは報告すること。
②在宅の通所・短期入所サービス及び施設サービスにおいては、利用者が施設等にいる間に限る。
(報告の様式)
第4条 事故等が発生した場合は、事故等発生状況報告書(別記様式)を提出すること。
(報告手順及び期限)
第5条 報告の手順及び期限は次のとおり。
(1) 各事業者は、第3条第1号の重大事故が発生した場合は、事故発生後(又は事故発覚後)直ちに、町へ連絡すること。
(2) 各事業者は、第3条第1号の速報を行った後、「事故等発生状況報告書」を速やかに作成し、報告日から7日以内に、町へ提出すること。また、参考資料として以下の書類を添付すること。
(①利用者のケアプラン、支援計画、アセスメント表
②事故発生時の現場見取り図
③法人内部及び施設等において事故の対応を協議した会議録
④食事に関する事故等については被害者の栄養計画)
(3) 各事業者は、第3条第2号の事故が発生した場合は、「事故等発生状況報告書」を作成し、事故発生後(又は事故発覚後)30日以内に、町へ提出すること。
(その他留意事項)
第6条
(1) 重大事故の速報及び事故の種類を問わず「事故等発生状況報告書」(別記様式)の提出後において、町から内容を確認することがあるので、事故の対応等について、法人内部で協議した役員会の議事録や会議資料等の関係書類を整理しておくこと。
(2) 各事業者は、各法令・通知等に基づき別途、利用者の家族等へ報告を要するものがあること。
附 則
この要領は、平成25年4月1日から施行する。

