○湧別町普通河川管理条例施行規則
平成21年10月5日
規則第119号
(趣旨)
第1条 湧別町普通河川管理条例(平成21年条例第168号。以下「条例」という。)の施行については、この規則の定めるところによる。
(関係市町長の協議の内容の告示)
第2条 条例第3条第1項の協議が成立した場合においては、町長は、次に掲げる事項を告示する。
(1) 河川の名称及び区間
(2) 管理を行う市町長
(3) 管理の内容
(4) 管理の期間
(普通河川管理者以外の者の施行する工事等の承認申請手続)
第3条 条例第5条の承認を受けようとする者は、工事の設計及び実施計画又は維持の実施計画を記載した承認申請書を提出しなければならない。
(許可の期間)
第5条 条例第8条第1項第1号の規定による占用については、次の各号に掲げる期間とする。
(1) 発電用及び上下水道によるものについては、10年間とする。
(2) 営農のうち、国、地方公共団体、土地改良区及び農業協同組合の行う事業に係るものについては、10年間とする。
(3) かんがい用については、10年間とする。
(4) 営農のうち、第1項第2号以外のものの行う事業に係るものについては、3年間とする。
(1) 公園、緑地、運動場その他これらに類する施設に係るもの(採草地及び畑を除く)については、10年間とする。
(2) 道路(私設道路を除く。)橋、鉄道橋等の工作物及び地方公共団体の設置する上下水道施設に係るものについては、10年間とする。
3 条例第8条第1項第4号の規定による占用については、1年間とする。
(許可の同時申請)
第6条 条例第8条の規定による許可を受けて一の行為を行おうとする場合において、当該行為又はこれに関連する行為についてこの規定による他の許可を必要とするときは、これらの許可の申請は、同時に行わなければならない。ただし、やむを得ない理由があるときは、この限りでない。
2 条例第8条の許可を受けた事項の変更の許可の申請にあっては、添付図書のうちその変更に関する事項を記載したものを添付すれば足りる。
3 前項の変更の許可の申請にあっては、変更の趣旨及び理由を記載した書面を申請書に添付しなければならない。
(申請書又は届出書の補正)
第8条 町長は、条例に基づく許可若しくは承認の申請又は届出があった場合において、特に必要があると認めるときは、当該申請又は届出に係る添付図書等について、補正を求めることができる。
(1) 氏名又は住所(法人にあっては、当該法人の名称若しくは住所又は代表者の氏名)を変更したとき。
(2) 当該許可に係る行為に着手したとき。
(3) 当該許可に係る行為を許可の期間の満了する前に中止し、又は完了したとき。
(4) 災害その他不可抗力により、当該許可に係る目的を達成することができなくなったとき。
附 則
(施行期日)
1 この規則は、平成21年10月5日から施行する。
(経過措置)
2 この規則の施行の日の前日までに、合併前の上湧別町普通河川管理条例施行規則(平成12年上湧別町規則第24号)又は湧別町普通河川管理条例施行規則(平成12年湧別町規則第25号)の規定によりなされた処分、手続その他の行為は、それぞれこの規則の相当規定によりなされたものとみなす。
附 則(平成22年1月25日規則第2号)
(施行期日)
1 この規則は、平成22年2月1日から施行する。
(経過措置)
2 この規則の施行日以前に許可した物件等の許可期間については、なお従前の例による。
別表(第4条関係)
1 条例第8条第1号の許可申請書に添付すべき図書
(1) 次に掲げる事項を記載した図書
ア 水利使用に係る事業の計画の概要
イ 使用水量の算出の根拠
エ 水利使用による影響で次に掲げる事項に関するもの及びその対策の概要
(ア) 治水
(イ) 関係河川使用者(漁業権者及び入漁権者を除く。)の河川の使用
(ウ) 漁業
(エ) 史跡、名勝及び天然記念物
区分 | 図書 | 備考 | |
工作物の新築又は改築に関する工事計画 | 計算書 | 工作物に関する水理計算書 |
|
工作物に関する構造計算書 | |||
計画洪水流量及び背水に関する計算書 | |||
占用面積計算書 | |||
付表 | 水位及び流量表 | ||
工程表 | |||
図面 | 位置図 | 縮尺5万分の1の地形図とする | |
実測平面図 |
| ||
実測縦断面図 | |||
実測横断面図 | |||
工作物の設計図 | |||
占用する土地の丈量図 | |||
工事費概算書 | |||
その他工事計画に関し参考となるべき事項を記載した図書 | |||
工作物の除却に関する工事計画 | 図面 | 位置図 | 縮尺5万分の1の地形図とする。 |
工作物の構造図 |
| ||
工事の実施方法を記載した図書 | |||
工事費概算書 | |||
その他工事計画に関し参考となるべき事項を記載した図書 | |||
(3) 関係河川使用者(当該水利使用を行うことにより損失を受けないことが明らかである者を除く。)からの当該水利使用を行うことについての同意書
(4) 普通河川管理者以外の者がその権原に基づき管理する土地、施設若しくは工作物を使用して水利使用を行う場合又は普通河川管理者以外の者がその権原に基づき管理する工作物を改築し、若しくは除却して水利使用を行う場合にあっては、その使用又は改築若しくは除却について申請者が権原を有すること又は権原を取得する見込みが十分であることを示す書面
(5) 水利使用に係る行為又は事業に関し、他の行政庁の許可、認可その他の処分を受けることを必要とするときは、その処分を受けていることを示す書面又は受ける見込みに関する書面
(7) その他参考となるべき事項を記載した図書
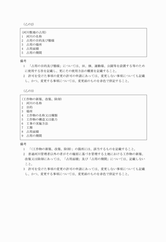
2 条例第8条第2号の許可申請書に添付すべき図書
(1) 河川敷地の占用に係る事業の計画の概要を記載した図書
(2) 縮尺5万分の1の位置図
(3) 実測平面図
(4) 面積計算書及び丈量図
(5) 河川敷地の占用に係る行為又は事業に関し、他の行政庁の許可、認可その他の処分を受けることを必要とするときは、その処分を受けていることを示す書面又は受ける見込みに関する書面
(6) その他参考となるべき事項を記載した図書
3 条例第8条第3号の許可申請書に添付すべき図書
(1) 工作物の新築、改築又は除却(以下「新築等」という。)に係る事業の計画の概要を記載した図書
(2) 縮尺5万分の1の位置図
(3) 工作物の新築又は改築に係る土地の実測平面図
(4) 工作物の設計図(工作物の除却にあっては、構造図)
(5) 工事の実施方法を記載した図書
(6) 占用する土地の面積計算書及び丈量図
(7) 普通河川管理者以外の者がその権原に基づき管理する土地において新築等を行う場合又は普通河川管理者以外の者がその権原に基づき管理する工作物について改築若しくは除却を行う場合にあっては、当該新築等を行うことについて申請者が権原を有すること又は権原を取得する見込みが十分であることを示す書面
(8) 新築等に係る行為又は事業に関し、他の行政庁の許可、認可その他の処分を受けることを必要とするときは、その処分を受けていることを示す書面又は受ける見込みに関する書面
(9) その他参考となるべき事項を記載した図書
4 条例第8条第4号の許可申請書に添付すべき図書
(1) 河川の産出物の採取に係る事業の計画の概要を記載した図書
(2) 河川の産出物の採取に係る土地の縮尺5万分の1の位置図
(3) 河川の産出物の採取に係る土地の実測平面図
(4) 土石の採取にあっては、当該採取に係る土地の実測縦断面図及び実測横断面図に当該採取に係る計画地盤面を記載したもの
(5) 河川の産出物の採取が他の事業に及ぼす影響及びその対策の概要を記載した図書
(6) 河川の産出物の採取に係る行為又は事業に関し、他の行政庁の許可、認可その他の処分を受けることを必要とするときは、その処分を受けていることを示す書面又は受ける見込みに関する書面
(7) その他参考となる事項を記載した図書
5 条例第8条第5号の許可申請書に添付すべき図書
(1) 草木の栽植に係る事業の計画の概要を記載した図書
(2) 縮尺5万分の1の位置図
(3) 草木の栽植に係る土地の実測平面図
(4) 草木の栽植が他の事業に及ぼす影響及びその対策の概要を記載した図書
(5) 普通河川管理者以外の者がその権原に基づき管理する土地において草木の栽植を行う場合にあっては、当該草木の栽植を行うことについて申請者が権原を有すること又は権原を取得する見込みが十分であることを示す書面
(6) 草木の栽植に係る行為又は事業に関し、他の行政庁の許可、認可その他の処分を受けることを必要とするときは、その処分を受けていることを示す書面又は受ける見込みに関する書面
(7) その他参考となるべき事項を記載した図書
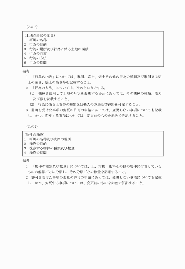
6 条例第8条第6号の許可申請書に添付すべき図書
(1) 土地の形状を変更する行為に係る事業の計画の概要を記載した図書
(2) 縮尺5万分の1の位置図
(3) 土地の形状を変更する行為に係る土地の実測平面図
(4) 土地の形状を変更する行為に係る土地の実測縦断面図及び実測横断面図に当該行為に係る計画地盤面を記載したもの
(5) 土地の形状を変更する行為が他の事業に及ぼす影響及びその対策の概要を記載した図書
(6) 普通河川管理者以外の者がその権原に基づき管理する土地において土地の形状の変更する場合にあっては、当該土地の形状を変更する行為を行うことについて申請者が権原を有すること又は権原を取得する見込みが十分であることを示す書面
(7) 土地の形状を変更する行為に係る行為又は事業に関し、他の行政庁の許可、認可その他の処分を受けることを必要とするときは、その処分を受けていることを示す書面又は受ける見込みに関する書面
(8) その他参考となるべき事項を記載した図書
7 条例第8条第7号の許可申請書に添付すべき図書
(1) 物件の洗浄に係る事業の計画の概要を記載した図書
(2) 縮尺5万分の1の位置図
(3) 物件の洗浄が他の事業に及ぼす影響及びその対策の概要を記載した図書
(4) その他参考となるべき事項を記載した図書
8 条例第9条第1項の届出書に添付すべき図書
(1) 縮尺5万分の1の位置図
(2) 汚水排出経路概要図(汚水処理系統を含む。)
9 条例第10条の承認申請書に添付すべき図書
(1) 譲渡に関する当事者の意思を示す書面
(2) 譲渡の理由及び譲渡しようとする年月日を記載した書面
(3) 譲り受けようとする者の事業の計画の概要を記載した図書
(4) その他参考となるべき事項を記載した図書
10 条例第11条第2項の届出書に添付すべき図書
(1) 地位の承継を示す書面
(2) その他参考となるべき事項を記載した図書







