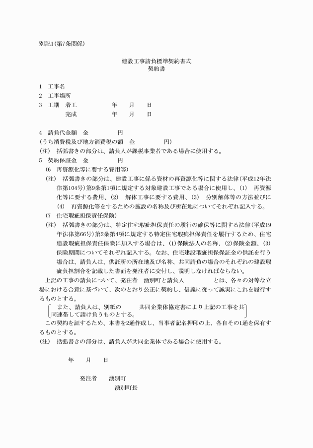
○湧別町建設工事執行規則
平成21年10月5日
規則第102号
(趣旨)
第1条 この規則は、法令及び条例に別段の定めがあるもののほか、町が行う建設工事の執行に関し必要な事項を定めるものとする。
(1) 建設工事 道路、河川、土地改良、治山、林道、海岸、漁港、公園等に関する土木施設物を新設し、増設し、改良し、若しくは補修し、又はその災害復旧のため行う工事並びに建築物(附帯設備を含む。)を新築し、増築し、改築し、移転し、修理し、又は模様替えする工事及びその敷地造成に関する工事をいう。
(2) 建設工事執行者 町長をいう。
(3) 工事監督員 湧別町財務規則(平成21年規則第40号。以下「財務規則」という。)第150条の規定により、建設工事の施行につき監督を行う職員として指定した者をいう。
(4) 検査員 財務規則第152条の規定により、建設工事の完成の確認の検査を行うべき職員として指定した者をいう。
(土地又は物件の取得)
第3条 建設工事執行者は、当該建設工事に関し必要な土地又は物件について、あらかじめその権利者から所有権、地上権その他の権利を工事完了までに取得することの同意を得なければ工事に着手してはならない。
2 建設工事執行者は、完了後速やかに前項により同意を得ている土地又は物件について、所有権、地上権その他の権利を取得しなければならない。
(工事の施行方法)
第4条 建設工事は、請負、直営若しくは委託のいずれか一の方法により、又はこれらを併用して施行する。
(直営)
第5条 次の各号のいずれかに該当する建設工事は、直営をもって施行する。
(1) 急施を要し、請負に付することができないもの
(2) 請負に付することが不適当と認められるもの
2 建設工事の直営について必要な事項は、町長が定める。
(委託)
第6条 建設工事の委託について必要な事項は、町長が定める。
(前金払)
第8条 建設工事執行者は、前金払をする必要がある建設工事の請負契約を締結するときは、契約書に、前金払の額又は率、その支払の時期及び方法その他必要な事項を約定しなければならない。
(貸与品及び支給材料)
第9条 建設工事執行者は、当該建設工事の適正な執行を期するため必要があるときは、請負人に対し、設備、機械等を貸与し、又は材料を支給することができる。この場合において、前条の規定を準用する。
(跡請保証)
第11条 建設工事執行者は、建設工事の種類及びその施行の時期によって、当該建設工事の適正な執行を確保することができないこととなるおそれがあると認める場合においては、請負人に対し、当該工事の全部又は一部につき、相当の期間、跡請保証をさせる。
2 前項の規定により跡請保証をさせる場合において建設工事執行者が必要と認めるときは、当該跡請保証部分に相当する請負代金相当額以内の保証金を当該請負人に納入させる。
3 前項の規定による跡請保証金の納付は、国債、地方債又は財務規則第200条第1項各号に掲げる担保の提供をもって代えることができる。この場合においては、財務規則第200条第2項及び同条第3項の規定を準用する。
4 第8条の規定は、跡請保証について準用する。
(工事工程表等)
第12条 建設工事執行者は、第7条の規定により契約を締結したときは、速やかに請負人から当該建設工事の工事工程表(必要がある場合は、請負代金内訳書)を徴さなければならない。
(工事監督員)
第13条 建設工事執行者は、建設工事を請負で執行するときは、建設工事ごとに次に掲げる工事監督員を定めなければならない。
(1) 建設工事ごとに工事監督員を定め、建設工事の種類、規模等により工事監督員の権限を分担させるときは、工事監督員を2人以上置くことができる。
(2) 建設工事執行者は、必要に応じて主任監督員を指名することができる。
(3) 建設工事執行者は、主任監督員及び監督員を定めたときは、その氏名、分担内容等を請負人に通知しなければならない。工事監督員を変更した場合も同様とする。
(1) 工事の施行に当たり設計図書と工事現場の状態とが一致しないため、設計若しくは工事の変更を必要とし、又は工事の中止をする必要があるとき。
(2) 工事現場に災害その他異常な事態が発生したとき。
(3) 請負人の責めに帰すべき工事の遅延又は施工に支障を及ぼす程度の不良な天候の継続その他の理由により工期内に当該工事が完成しないおそれが生じたとき。
(4) 請負人が契約に基づく監督上の指示に従わず、又は公安上若しくは災害防止上当然に必要な処置をしなければならない場合においてその措置の要求に応じないとき。
(5) 請負人の現場代理人、主任技術者、監理技術者、専門技術者その他請負人が工事を施行するために使用している下請負人、労働者等について工事の施行又は管理につき、著しく不適当と認められる者があり、その交替を要求する必要があると認めるとき。
(検査及び引渡し)
第14条 建設工事執行者は、請負に係る建設工事の完成の届出があったときは、速やかに検査員をして請負人立会いの上、実地検査を行わせ、その事実を確認しなければならない。
2 前項の規定は、工事の完成前に、その一部が完成し、若しくはでき形部分について検査を行う必要がある場合又は契約を解除したときにおいて工事のでき形部分がある場合について準用する。
(工事の標示)
第15条 建設工事執行者は、建設工事を施行するときは、請負人に対し工事名、工期、工事施行方法その他必要な事項を公衆の見やすい場所に標示をさせる。ただし、軽易な建設工事については、この限りでない。
(諸様式等)
第17条 この規則に基づく諸様式等は、別記2による。
附 則
(施行期日)
1 この規則は、平成21年10月5日から施行する。
(経過措置)
2 この規則の施行の日の前日までに、合併前の上湧別町建設工事執行規則(昭和57年上湧別町規則第9号)の規定によりなされた処分、手続その他の行為は、この規則の相当規定によりなされたものとみなす。
附 則(平成27年3月31日規則第7号)
この規則は、公布の日から施行する。
附 則(平成29年1月5日規則第4号)
この規則は、公布の日から施行する。
附 則(平成30年3月15日規則第4号)
この規則は、平成30年4月1日から施行する。
附 則(令和2年4月1日規則第17号)
この規則は、令和2年4月1日から施行する。
附 則(令和3年2月22日規則第1号)
この規則は、公布の日から施行する。
























別記2 建設工事事務取扱様式目次
様式第1号 起工承諾書
様式第2号 起工決定書
様式第3号 予定価格調書
様式第4号 指名(参加)業者選考調書
様式第5号 指名競争入札の執行について
様式第6号 建設工事競争入札心得
様式第7号 見積書の提出について
様式第8号 建設工事見積心得
様式第9号 契約締結決定書
様式第10号 建設工事請負契約の締結に関する契約書
様式第11号 請書
様式第12号 工事監督員指定決定書
様式第13号 工事監督員の指定について
様式第14号 工事監督日誌
様式第15号 工事工程表
様式第16号 請負代金内訳書
様式第17号 下請負人選定通知書
様式第18号 経歴書
様式第19号 現場代理人等指定通知書
様式第20号 工事関係者措置請求上申書
様式第21号 工事関係者に関する措置請求について
様式第22号 搬入材料検査簿
様式第23号 支給材料(貸与品)かし発見通知書
様式第24号 現場不符号等確認書
様式第25号 現場不符号等確認報告書
様式第26号 設計変更上申書
様式第27号 設計変更決定書
様式第28号 工事の設計変更について
様式第29号 変更契約書
様式第30号 工事一時中止上申書
様式第31号 工事一時中止決定書
様式第32号 工事の一時中止等について
様式第33号 工期延長請求書
様式第34号 工期延長副申書
様式第35号 工期変更決定書
様式第36号 工期の変更について
様式第37号 工期の短縮について
様式第38号 請負代金額変更請求書
様式第39号 請負代金額変更決定書
様式第40号 請負代金額の変更について
様式第41号 損害発生報告書
様式第42号 損害発生通知書
様式第43号 発生損害確認書
様式第44号 発生損害確認報告書
様式第45号 損害負担請求書
様式第46号 工事完成通知書
様式第47号 工事受渡書
様式第48号 でき形部分等(第 回)確認請求書
様式第49号 でき形部分等(第 回)検査調書
様式第50号 でき形部分等内訳書
様式第51号 でき形部分等確認通知書
様式第52号 受領委任承諾願
様式第53号 受領委任承諾願
様式第54号 委任状
様式第55号 跡請保証部分調書
様式第56号 跡請保証要求決定書
様式第57号 跡請保証要求書
様式第58号 跡請保証部分検査調書
様式第59号 跡請保証部分修補工事の施工について
様式第60号 請書
様式第61号 跡請保証部分修補工事完了通知書
様式第62号 跡請保証部分修補工事完了検査調書
様式第63号 火災保険等付保通知書
様式第64号 仲裁合意書
様式第65号 受領書
様式第66号 受領書










































































