○湧別町国民健康保険の診療報酬明細書等の開示に関する取扱要領
平成21年10月5日
訓令第34号
第1 目的
この要領は、国民健康保険の診療報酬明細書等(以下「レセプト」という。)の開示の依頼があった場合における取扱いに関し、その基本的事項を定め、もって個人のプライバシーの保護及び診療上の問題に係る取扱いに十分配慮をしつつ被保険者等へのサービスの一層の充実を図るとともに、本町におけるレセプトの開示業務の円滑かつ適正な遂行に資することを目的とする。
第2 開示対象レセプトの範囲
開示の対象は、原則として過去5年間分のレセプトとする。
第3 開示依頼対象者の範囲
個人のプライバシーの保護を図る観点から、次に掲げる者に限り開示の依頼に応じる。
1 被保険者等
(1) 被保険者本人(被保険者であった者を含む。ただし、死亡している者を除く。以下「被保険者」という。)
(2) 被保険者が未成年者又は成年被後見人の場合における法定代理人
(3) 被保険者からレセプトの開示依頼に関する委任を受けた弁護士
2 遺族等
(1) 被保険者が死亡している場合にあっては、当該被保険者の父母、配偶者又は子(以下「遺族」という。)
(2) 遺族が未成年者又は成年被後見人の場合における法定代理人
(3) 遺族からレセプトの開示依頼に関する委任を受けた弁護士
第4 開示依頼の受付及び開示業務担当
原則として、健康こども課においてこの業務を行う。
第5 業務処理方法
1 被保険者等からの開示依頼の場合
(1) 開示依頼に係る書類の受付
開示依頼書の受付に当たっては、依頼者の本人確認を厳格に行う必要があることから、依頼者本人の来庁を求め、「診療報酬明細書等の開示依頼書」(様式第1号。以下「開示依頼書」という。)を提出させること。なお、当該依頼者に対し、別紙「診療報酬明細書等の開示を依頼される方へ(お知らせ)」を必ず配布し、次に掲げる事項を十分説明し、理解を求めること。
① 依頼者の本人確認の必要性
② 保険医療機関等に対する事前確認の必要性
③ 保険医療機関等が開示に同意をしなかった場合については開示できない旨
④ 開示依頼のあったレセプトが存在しない場合については開示できない旨
⑤ 診療内容に係る照会については対応できない旨
⑥ 交付の方法について
⑦ 交付までの標準的な所要日数について
⑧ 開示依頼に必要な書類について
⑨ レセプトには必ずしも診療内容すべてが記載されているものではない旨
(2) 依頼者の本人確認方法
依頼者の本人確認は、以下に掲げる書類(有効な原本に限る。写しは不可。)の提出又は提示を求めて確認すること。
なお、提示をもって確認した場合には、原則として提示された書類の写しを取るものとし、その際には本人の了解を得ること。
① 被保険者による開示依頼の場合
下記ア又はイに掲げる書類で確認すること。
また、婚姻等によって、開示依頼時の氏名が診療時の氏名と異なる場合には、旧姓等が確認できる書類の提出又は提示を求めて確認すること。
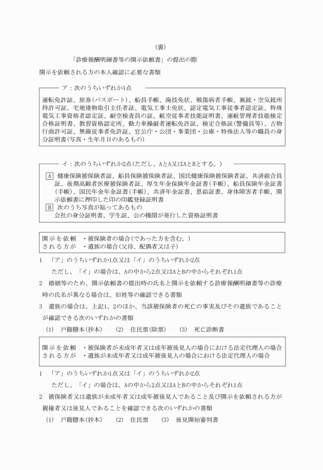
ア 次のうちいずれか1点
運転免許証、旅券(パスポート)、船員手帳、海技免状、猟銃・空気銃所持許可証、戦傷病者手帳、宅地建物取引主任者証、電気工事士免状、認定電気工事従事者認定証、特殊電気工事資格者認定証、耐空検査員の証、航空従事者技能証明書、運航管理者技能検定合格証明書、動力車操縦者運転免許証、教習資格認定証、検定合格証(警備員等)、古物行商許可証、無線従事者免許証、官公庁・公団・事業団・公庫・特殊法人等の職員の身分証明書(写真・生年月日のあるもの) |
イ 次のうちいずれか2点(a+b又はa+a)
a | 健康保険被保険者証、船員保険被保険者証、国民健康保険被保険者証、共済組合員証、後期高齢者医療被保険者証、厚生年金保険年金証書(手帳)、船員保険年金証書(手帳)、国民年金年金証書(手帳)、共済年金証書、恩給証書、身体障害者手帳、依頼書に押印した印の印鑑登録証明書 |
b | 次のうち写真が貼ってあるもの 会社の身分証明書、学生証、公の機関が発行した資格証明書 |
② 法定代理人からの開示依頼の場合
法定代理人(依頼者)の本人確認は、前記①に掲げる書類で確認するほか、被保険者が未成年者又は成年被後見人であること及び依頼者が当該被保険者の親権者又は後見人であることを次に掲げる書類のうち少なくとも一以上の書類の提出又は提示を求めて確認すること。
ア 戸籍謄本(抄本)
イ 住民票
ウ 後見開始審判書
エ 家庭裁判所の証明書
オ その他法定代理関係を確認し得る書類
③ 弁護士からの開示依頼の場合
弁護士(依頼者)の本人確認は、日本弁護士連合会会則第29条第2項に定める弁護士の帯用する記章(以下「弁護士記章」という。)及び登録番号の提示を求め、かつ、当該弁護士に係る法律事務所の名称及び住所等の記載のある日本弁護士連合会又は所属弁護士会発行の身分証明書等の提出又は提示を求め確認すること。
なお、身分証明書等がない場合は弁護士に係る前記①に掲げる書類で確認すること。
また、被保険者の署名・押印のある「委任状」及び委任状に押印された印の印鑑登録証明書の提出を求め、当該被保険者からレセプトの開示依頼に関する委任があることを確認すること。
なお、弁護士記章の形状及び制式は、次のとおりである。
ア 大きさ及び形状

直径20.5ミリ(中央部直径6.5ミリ)
厚さ5ミリ
イ 表面
16弁のひまわり草の花の中心部に秤1台を配する。
色彩…「花弁の部分は金色黒いぶし。中心部地色は銀色」又は「金製」
ウ 裏面
「日本弁護士会連合会員章」の文を刻し、かつ、ねじ台の部分に登録番号を刻する。
(3) 開示依頼書の受理
開示依頼書の受理に当たっては、依頼者の本人確認及び開示依頼書の各項目の記載に漏れ、誤りがないことの確認をした後、開示依頼書を受理し、受付日付印を押印の上当該依頼者へ開示依頼書の控えを手渡すこと。
(4) 保険医療機関等への照会
レセプトの開示に当たっては、開示することによって本人が傷病名等を知ったとしても本人の診療上支障が生じないことを事前に主治医に対して確認すること。
また、レセプト開示の適否については、当該レセプトを開示することにより本人の診療上支障が生じない場合については「開示」、診療上支障が生じる部分を伏して開示する場合については「部分開示」、当該レセプトを開示することにより診療上支障が生じる場合については「不開示」と区別すること。
なお、回答期限が経過しても回答がない場合については、当該保険医療機関等に対し電話等により回答の要請をするなど適切な対応を図ること。
(5) 開示、部分開示又は不開示の決定
保険医療機関等により、当該レセプトについて前記(4)の回答があった場合にあっては、その回答に従って開示、部分開示又は不開示を決定すること。
また、保険医療機関等により部分開示の旨回答があった場合にあっては、当該不開示部分を伏した上で開示する。
なお、次に掲げる場合にあっては、当該レセプトについては開示の取扱いとすること。
① 保険医療機関等に対し照会を行った際に示した回答期限内に当該保険医療機関等から回答がなかった場合において、電話等により回答の要請をしてもなお回答が得られないとき(ただし、主治医と連絡中である等遅延に相当な事由が認められる場合を除く。)。
② 当該保険医療機関等の廃止等の事情により、保険医療機関等に対して前記(4)の照会を行うことができない場合
③ 照会の結果、送達不能で返戻された場合において、当該保険医療機関等を管轄する都道府県保険主管課(部)に確認してもなお当該保険医療機関等の所在が確認できないとき。
(6) 調剤報酬明細書の取扱いについて
調剤報酬明細書(以下「調剤レセプト」という。)について開示の依頼があった場合は、当該調剤レセプトに記載された保険医療機関等に対し前記(4)の照会を行い、(5)の決定を行うこと。
なお、当該調剤レセプトを開示する場合においては、当該調剤レセプトを発行した保険薬局に対し、「調剤報酬明細書の開示について(お知らせ)」(様式第4号)によりその旨を速やかに連絡すること。
(7) 開示又は部分開示の場合の連絡及び交付方法
① 窓口交付を希望した場合
ア 依頼者への連絡
開示又は部分開示の決定を行ったときは、「診療報酬明細書等の開示についてのお知らせ」(様式第5号)により速やかに依頼者に連絡すること。この場合「親展」扱いで郵送すること。
なお、当該「診療報酬明細書等の開示についてのお知らせ」を発送した日から1箇月経過しても来庁(連絡)がない場合は、交付用コピーレセプトを破棄して差し支えないこと。
イ 交付を行う際の依頼者本人であることの確認
先に依頼者あて送付した「診療報酬明細書等の開示についてのお知らせ」の提示を求め、前記(2)に準じて本人確認を行うこと。
ただし、受付時に本人確認の手段として提出された書類又は提示された書類の写しがある場合には、それにより、依頼者本人であることの確認を行っても差し支えないこと。
ウ コピーレセプトの交付
コピーレセプトの交付に当たっては、当該交付用コピーレセプト(1部に限る。)に「開示日」を押印し、交付すること。
なお、交付の際は、受領者(依頼者)から開示依頼書の右下欄に署名を受けること。
② 郵送による交付を希望した場合
ア 依頼者への連絡及び交付
開示又は部分開示の決定を行ったときは、「診療報酬明細書等の開示についてのお知らせ」(様式第6号)に「開示日」を押印した交付用コピーレセプト(1部に限る。)を添付の上、速やかに依頼者に交付すること。なお、この場合、開示依頼書の依頼者欄「住所」欄に記載された住所あてに「親展」扱いで送付すること。
イ 返戻分の取扱い
送達不能で返戻された交付用コピーレセプトは、返戻された日から1箇月経過しても来庁(連絡)がない場合は、破棄して差し支えないこと。
(8) 不開示の場合の取扱い
不開示の決定を行ったときは、「診療報酬明細書等の不開示について」(様式第7号)により速やかに依頼者に連絡すること。
なお、この場合、開示依頼者の依頼者欄の「住所」欄に記載された住所あてに送付すること。
(9) 不存在の場合の取扱い
開示の依頼があったレセプトについて、調査してもなおその存在が確認できない場合は「不存在」とし、「診療報酬明細書等の不存在について」(様式第8号)により速やかに依頼者に連絡すること。
なお、この場合、開示依頼者の依頼者欄の「住所」欄に記載された住所あてに送付すること。
2 遺族等からの開示依頼の場合
遺族等からの開示の依頼があった場合については、前記1「被保険者等からの開示依頼の場合」における取扱い(前記1(1)「開示依頼に係る書類の受付」の依頼者に説明する事項のうち②及び③、(4)「保険医療機関等への照会」、(5)「開示、部分開示又は不開示の決定」、(6)「調剤報酬明細書の取扱いについて」並びに(8)「不開示の場合の取扱い」を除く。)に準じ、開示の依頼に応じること。この場合において、これらの規定中「被保険者」とあるのは「遺族」と読み替えること。
また、遺族等についての本人確認の際には、前記1(2)に掲げた書類による確認に併せて、当該被保険者の死亡の事実及び当該被保険者の遺族であることを次に掲げる書類のうち少なくとも一以上の書類の提出又は提示を求めて確認すること。
(1) 戸籍謄本(抄本)
(2) 住民票(除票)
(3) 死亡診断書
なお、コピーレセプトを交付する場合においては、当該保険医療機関等(調剤レセプトを開示する場合においては保険薬局も含む。)に対し、「診療報酬明細書等の開示について(お知らせ)」(様式第9号)によりその旨を速やかに連絡すること。
3 標準業務処理期間
(1) 開示依頼書を受理してから開示等の連絡及び交付に至るまでの業務処理期間は、1箇月程度を目途とすること。
(2) 前記(1)の期間を超える場合には、依頼者に(診療報酬明細書等の開示について(遅延のお知らせ)」(様式第10号)によりその旨を連絡し、理解を得るよう努めること。
4 開示に係る手数料
無料とする。
5 「レセプト開示受付・処理経過簿」の整理
開示依頼書の受付から開示等の連絡及び交付に至るまでの処理経過については、その都度「レセプト開示受付・処理経過簿」(様式第11号)に記載し、進捗状況を把握すること。
第6 関係書類の整理保管
レセプト開示に係る一連の関係書類は、受付日毎に整理し保管すること。なお、関係書類の保存期間については10年とし、文書処理済(完結)となった年度の翌年度から起算するものである。
附 則
(施行期日)
1 この要領は、平成21年10月5日から施行する。
(経過措置)
2 この要領の施行の日の前日までに、合併前の湧別町国民健康保険の診療報酬明細書等の開示に関する取扱要領(平成10年湧別町要領第5号)の規定によりなされた手続その他の行為は、この要領の相当規定によりなされたものとみなす。
附 則(平成31年3月20日訓令第1号)
この訓令は、平成31年4月1日から施行する。
診療報酬明細書等の開示業務に係る帳票一覧(様式集)
【様式第1号】 診療報酬明細書等の開示依頼書
【様式第2号】 診療報酬明細書等の開示について(照会)…保険医療機関等照会用
【様式第3号】 診療報酬明細書等の開示について(回答)…保険医療機関等回答用
【様式第4号】 調剤報酬明細書の開示について(お知らせ)…保険薬局送付用
【様式第5号】 診療報酬明細書等の開示についてのお知らせ「窓口交付用」…依頼者送付用
【様式第6号】 診療報酬明細書等の開示についてのお知らせ「郵便交付用」…依頼者送付用
【様式第7号】 診療報酬明細書等の不開示について…依頼者送付用
【様式第8号】 診療報酬明細書等の不存在について…依頼者送付用
【様式第9号】 診療報酬明細書等の開示について(お知らせ)「遺族の場合」…保険医療機関等・保険薬局送付用
【様式第10号】 診療報酬明細書等の開示について(遅延のお知らせ)…依頼者送付用
【様式第11号】 レセプト開示受付・処理経過簿
【別紙】 診療報酬明細書等の開示を依頼される方へ(お知らせ)…依頼者配布用
















