○湧別町重度心身障害者及びひとり親家庭等医療費助成条例施行規則
平成21年10月5日
規則第72号
(趣旨)
第1条 この規則は、湧別町重度心身障害者及びひとり親家庭等医療費助成条例(平成21年条例第117号。以下「条例」という。)の施行に関し必要な事項を定めるものとする。
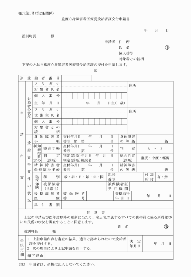
2 前項の申請書には、次に掲げる書類を添付するものとする。
(1) 重度心身障害者医療に関する経費の助成を受けようとする者は、条例第2条第1項第1号に規定する身体障害者手帳又は同項第2号に規定する状態にあることが判定若しくは診断された書類又は同項第3号に規定する精神障害者保健福祉手帳
(2) ひとり親家庭等医療に関する経費の助成を受けようとする者は、現に児童を扶養し、又は監護している事実が明らかにすることができる書類
(4) 第6条第1号に規定する者(その属する世帯員全員が市町村民税非課税者に限る。)にあっては、世帯全員が市町村民税非課税者であることを確認できる書類
3 町長は、前項の規定にかかわらず、申請書に添付すべき書類の内容が、公簿等によって確認することができるときは、当該書類の添付を省略させることができるものとする。
4 町長は、第2項の規定にかかわらず、必要と認めるときは、他の書類を添付させることができるものとする。
2 前項の受給者証は、毎年更新するものとし、その期間は、7月1日から同月31日までとする。ただし、町長が特に必要と認めた場合は、この限りでない。
(受給者証の再交付申請)
第5条 受給資格者は、受給者証を破り、汚し、又は失ったことにより、受給者証の再交付を受けようとするときは、重度心身障害者、ひとり親家庭等医療費受給者証再交付申請書(様式第7号)を、町長に提出してその再交付を受けることができる。
(一部負担金)
第6条 条例第2条第6項の規定による一部負担金の額は、次のとおりとする。
(1) 受給者が3歳未満(3歳に達する日(誕生日の前日)の属する月の末日までの期間を含む。)又はその属する世帯員全員が市町村民税非課税者の場合、一部負担金は無料とする。
(2) 前号に掲げる以外の場合 高齢者の医療の確保に関する法律(昭和57年法律第80号)第67条第1項第1号の規定の例により算定した一部負担金(基本利用料を含む。)に相当する額その他の同法に規定する後期高齢者医療被保険者が同法の規定により負担すべき額(基本利用料、食事療養標準負担額及び生活療養標準負担額を除く。)に相当する額から高齢者の医療の確保に関する法律施行令(平成19年政令第318号。以下「令」という。)第14条の規定の例により算定した月間の高額療養費に相当する額を控除した額とする。この場合において、同条第1項の月間の高額療養費に相当する額の算定に係る高額療養費算定基準額は令第15条第1項及び第2項の規定にかかわらず、5万7,600円とする。ただし、療養のあった月に属する世帯の受給者に対し、当該療養のあった月以前の12月以内に既に月間の高額療養費に相当する額が支給されている月数が3月以上ある場合については、4万4,400円とする。また、令第14条第3項の高額療養費に相当する額の算定に係る高額療養費算定基準額は令第15条第3項の規定にかかわらず1万8,000円とする。
(3) 令第14条の2の規定の例により、計算期間(毎年8月1日から翌年7月31日までの期間)の末日において、計算期間における前号の算定による受給者負担額の合算が高額療養費算定基準額を超える場合、年間の高額療養費に相当する額を受給者に支給するものとする。なお、同条の規定の例による年間の高額療養費に相当する額の算定に係る高額療養費算定基準額は令第15条第8項の規定により14万4,000円とする。
(条例第4条第2項に規定する額等)
第9条 条例第4条第2項に規定する額及び計算方法並びに負担区分等は、令第15条第2項(同項第2号に掲げる者については、同項第1号の規定を適用する。)の規定の例による。
附 則
(施行期日)
1 この規則は、平成21年10月5日から施行する。
(経過措置)
2 この規則の施行の日の前日までに、合併前の上湧別町重度心身障害者及びひとり親家庭等医療費助成に関する条例施行規則(昭和48年上湧別町規則第14号)又は重度心身障害者及びひとり親家庭等の医療費助成条例(昭和48年湧別町規則第3号)の規定によりなされた処分、手続その他の行為は、それぞれこの規則の相当規定によりなされたものとみなす。
附 則(平成24年3月19日規則第8号)
(施行期日)
1 この規則は、平成24年4月1日から施行する。
(経過措置)
2 この規則の施行日前に受診した者に係る医療費の助成については、なお従前の例による。
附 則(平成25年8月12日規則第25号)
この規則は、公布の日から施行し、平成25年4月1日から適用する。
附 則(平成27年12月29日規則第30号)
この規則は、平成28年1月1日から施行する。
附 則(平成29年10月18日規則第17号)
1 この規則は、公布の日から施行し、平成29年8月1日から適用する。
2 平成29年7月31日までに発生した医療費に係る高額療養費算定基準額は、改正後の第6条第1項第2号中「5万7,600円」とあるのは「4万4,400円」と「1万4,000円」とあるのは「1万2,000円」と読み替えるものとする。
附 則(平成30年10月2日規則第15号)
1 この規則は、公布の日から施行し、平成30年8月1日から適用する。
2 平成30年7月31日までに発生した医療費に係る高額療養費算定基準額は、改正後の第6条第1項第2号中「1万8,000円」とあるのは「1万4,000円」と読み替えるものとする。
別表(第8条関係)
第8条に規定する所得の額並びに所得の範囲及び所得の額の計算方法
1 所得の額
(1) 条例第3条第3号に規定する所得の額は、前年の所得(1月から7月までの分の医療に関する経費の助成については、前々年の所得とする。以下同じ。)とし、特別児童扶養手当等の支給に関する法律施行令(昭和50年政令第207号)第8条第1項において準用する同令第2条第2項に定める額とする。
(2) 条例第3条第4号に規定する所得の額は、前年の所得とし、児童扶養手当法施行令(昭和36年政令第405号)第2条の4第4項に定める額とする。
2 所得の範囲及び所得の額の計算方法
(1) 所得の範囲
ア 条例第3条第3号に該当する場合にあっては、特別児童扶養手当等の支給に関する法律施行令第8条第2項において準用する同令第4条の規定によるものとする。
イ 条例第3条第4号に該当する場合にあっては、児童扶養手当法(昭和36年法律第238号)第9条第2項並びに同法施行令第2条の4第3項及び第3条第1項の規定によるものとする。
(2) 所得額の計算方法
ア 条例第3条第3号に該当する場合にあっては、特別児童扶養手当等の支給に関する法律施行令第8条第3項において準用する同令第5条の規定によるものとする。
イ 条例第3条第4号に該当する場合にあっては、児童扶養手当法施行令第4条第1項及び第2項の規定によるものとする。


















