○湧別町保育所条例施行規則

平成21年10月5日

規則第58号

(目的)

第1条 この規則は、湧別町保育所条例(平成21年条例第109号。以下「条例」という。)の施行に関し必要な事項を定めることを目的とする。

(入所申込)

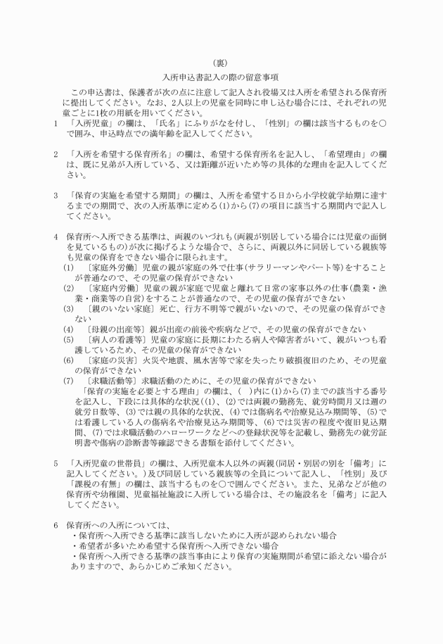
第2条 児童を保育所に入所させようとするときは、保護者は保育所入所申込書(様式第1号)を町長に提出しなければならない。

(保育実施の決定)

第3条 町長は、前条の申込を受けたときは、これを審査し、適当と認めたときは、保護者に対し保育所入所承諾書(様式第2号)を交付する。

2 町長は、保育の実施を行わない場合には、保護者に対し保育所入所保留通知書(様式第3号)により通知する。

(保育実施の解除)

第4条 保護者は、入所中の児童に保育の実施を必要としなくなったときは、保育所退所届(様式第4号)を町長に提出しなければならない。

2 町長は、次の各号のいずれかに該当する場合は前項の届出の有無にかかわらず、当該児童の保育の実施を解除することができる。

(1) 入所を認めた理由がなくなったとき。

(2) 正当な理由がなく1箇月以上欠席したとき。

(3) 条例第2条第1項による児童数が定員を超えるに至ったときは、現に入所中の条例第2条第2項の規定により現に入所中の児童

(保育実施の拒否、一時停止、退所の通知)

第5条 町長は、条例第2条第3項の規定により保育の実施を拒否し、一時停止し、及び退所させる場合、又は前条の規定により保育の実施を解除するときは、保護者に対し保育実施解除通知書(様式第5号)により通知する。

(住所等の異動届)

第6条 保護者は、児童及び保護者の住所又は家族の構成及び家庭状況等に異動を生じたときは、速やかに町長に届け出なければならない。

(保育料)

第7条 通常保育料及び特別保育料は、町長が発行する納入通知書により納入しなければならない。

(保育料の減額、免除)

第8条 前条の保育料を納入することができない者のうち、条例第8条第3項の規定により保育料の減額又は免除を必要とする者は、保育料減免申請書(様式第6号)を町長に提出し、その承認を受けなければならない。

2 町長は、保育料の減額又は免除を行う場合には、保護者に対し保育料減免承認通知書(様式第7号)により通知する。

(保育料の不還付)

第9条 既納の保育料は還付しない。ただし、町長は特別の事由があると認めたときは、その全部又は一部を還付することができる。

(利用時間及び休日)

第10条 通常保育事業、一時・特定保育事業、子育て支援センター事業の利用時間及び休日は、次のとおりとする。

事業名

利用時間

休日

通常保育事業

一時・特定保育事業

平日

午前8時30分から午後4時30分まで

日曜日及び国民の祝日に関する法律(昭和23年法律第178号)に規定する休日

12月30日から翌年1月4日までの日

土曜

午前8時30分から正午まで

子育て支援センター

午前9時から午後5時まで

2 前項の規定にかかわらず、通常保育時間を超えて行う預かり保育については、町長が別に定める。

3 前項の規定にかかわらず、町長が必要と認めたときは、保育時間及び利用時間を変更し、又は臨時に休止することができる。

(一時・特定保育利用申請書)

第11条 条例第16条の利用申請は、一時・特定保育利用(変更)申請書(様式第8号)を、町長に提出するものとする。

(一時・特定保育決定通知書)

第12条 条例第17条の決定通知は、一時・特定保育利用(変更)決定通知書(様式第9号)により通知する。

(一時・特定保育利用変更申請書)

第13条 条例第18条の変更申請は、一時・特定保育利用(変更)申請書(様式第8号)を、町長に提出するものとする。

(一時・特定保育変更決定通知書)

第14条 条例第19条の決定通知は、一時・特定保育利用(変更)決定通知書(様式第9号)により通知する。

(一時・特定保育利用停止届出)

第15条 条例第20条の停止届は、一時・特定保育利用停止届(様式第10号)を、町長に提出するものとする。

(一時・特定保育利用取消通知書)

第16条 町長は、条例第21条の取消しをしたときは、一時・特定保育利用取消通知書(様式第11号)により保護者に通知する。

附 則

(施行月日)

1 この規則は、平成21年10月5日から施行する。

(経過措置)

2 この規則の施行の日の前日までに、合併前の上湧別町立保育所設置及び保育の実施に関する条例施行規則(昭和42年上湧別町規則第3号)湧別町保育所条例施行規則(昭和62年湧別町規則第2号)又は湧別町児童複合施設条例施行規則(平成18年湧別町規則第25号)号の規定によりなされた処分、手続その他の行為は、それぞれこの規則の相当規定によりなされたものとみなす。

附 則(平成22年3月23日規則第10号)

この規則は、平成22年4月1日から施行する。

附 則(平成23年3月31日規則第9号)

この規則は、平成23年4月1日から施行する。

附 則(平成25年3月29日規則第12号)

この規則は、平成25年4月1日から施行する。

附 則(平成28年3月30日規則第13号)

この規則は、平成28年4月1日から施行する。

附 則(平成28年12月20日規則第28号)

この規則は、公布の日から施行する。

画像画像

画像

画像

画像

画像

画像

画像

画像

画像

画像

画像

湧別町保育所条例施行規則

平成21年10月5日 規則第58号

(平成28年12月20日施行)

体系情報
第8編 生/第1章 社会福祉/第2節 児童・母子福祉
沿革情報
平成21年10月5日 規則第58号
平成22年3月23日 規則第10号
平成23年3月31日 規則第9号
平成25年3月29日 規則第12号
平成28年3月30日 規則第13号
平成28年12月20日 規則第28号