○湧別町住居手当支給規則
平成21年10月5日
規則第32号
(趣旨)
第1条 この規則は、湧別町職員の給与に関する条例(平成21年条例第49号。以下「条例」という。)第17条の規定による住居手当の支給に関し必要な事項を定めるものとする。
(適用除外職員)
第2条 条例第17条で定める職員は、次に掲げる職員とする。
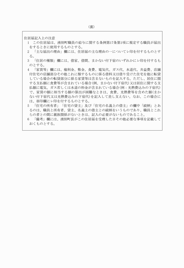
(1) 職員住宅又は町が借り受けた住宅に居住している職員
(2) 父母又は配偶者の父母が居住している住宅の一部を借り受けて、これに居住している職員
2 町長は、前項の規定による確認をするに当たっては、必要に応じ契約書、家賃の領収書その他届出に係る事項を証明するに足る書類の提示を求めることができる。
(家賃の算定の基準)
第5条 第3条の規定による届出に係る職員が食費を併せ支払っている場合における家賃に相当する額の算定は、人事院の定める基準に従い町長が行うものとする。
2 住居手当を受けている職員にその月額を変更すべき事実が生じたときは、その事実の生じた日の属する月の翌月(その日が月の初日であるときは、その日の属する月)からその支給額を改定する。前項ただし書の規定は、住居手当の月額を増額して改定する場合について準用する。
(事後の確認)
第7条 町長は、現に住居手当の支給を受けている職員が条例第17条第1項の職員たる要件を具備しているかどうかを随時確認するものとする。
(その他)
第8条 この規則の実施に関し必要な事項は、町長が別に定める。
附 則
(施行期日)
1 この規則は、平成21年10月5日から施行する。
(経過措置)
2 この規則の施行の日の前日までに、合併前の住居手当支給に関する規則(昭和46年上湧別町規則第12号)又は住居手当支給に関する規則(昭和50年湧別町規則第1号)の規定によりなされた届出、決定その他の行為は、それぞれこの規則の相当規定によりなされたものとみなす。
附 則(平成31年3月20日規則第5号)
この規則は、平成31年4月1日から施行する。




