○湧別町選挙事務取扱規程
平成21年10月5日
選挙管理委員会告示第2号
目次
第1章 総則(第1条・第2条)
第2章 選挙権(第3条)
第3章 選挙に関する区域(第4条)
第4章 選挙人名簿(第5条―第17条)
第5章 在外選挙人名簿(第18条―第26条)
第6章 選挙期日(第27条・第28条)
第7章 投票(第29条―第58条)
第8章 期日前投票(第59条―第79条)
第9章 不在者投票(第80条―第86条)
第10章 在外投票(第87条)
第11章 開票(第88条―第105条)
第12章 選挙会(第106条―第120条)
第13章 公職の候補者及び当選人(第121条―第129条)
第14章 特別選挙(第130条―第134条)
第15章 選挙を同時に行うための特例(第135条―第137条)
第16章 選挙運動(第138条―第162条)
第17章 選挙運動に関する収入及び支出並びに寄附(第163条―第169条)
第18章 争訟(第170条・第171条)
第19章 補則(第172条―第174条)
附則
第1章 総則
(趣旨)
第1条 この規程は、公職選挙法その他の法令に基づき、湧別町選挙管理委員会が所管すべき選挙に関する事務について必要な事項を定めるものとする。
(定義)
第2条 この規程において「法」とは公職選挙法(昭和25年法律第100号)を、「令」とは公職選挙法施行令(昭和25年政令第89号)を、「委員会」とは湧別町選挙管理委員会をいう。
第2章 選挙権
(選挙権を有しない者の通知)
第3条 令第1条の3の規定による選挙権を有しない者の通知は、様式第1号による。
第3章 選挙に関する区域
(投票区分設の告示)
第4条 法第17条第3項の規定による投票区を分設した旨の告示は、様式第2号による。
第4章 選挙人名簿
(選挙人名簿用紙の印の刷込み)
第5条 法第20条の規定に基づく選挙人名簿に押すべき委員会の印は、刷込式とする。
(定時登録日の変更の告示)
第6条 令第14条第1項の規定による定時登録日の変更の告示は、様式第4号による。
(選挙時登録日の告示)
第7条 令第14条第2項の規定による選挙時登録の基準日の告示は、様式第5号による。
第8条 削除
(異議の申出)
第9条 法第24条第1項の規定による選挙人名簿に関する異議の申出は、様式第7号に準じてしなければならない。
(補正登録の告示)
第11条 法第26条の規定により登録した者に関する告示は、様式第10号による。
(登録の抹消の告示)
第12条 法第28条の規定により抹消した者に関する告示は、様式第11号による。
(登録等に関する通知)
第13条 住民基本台帳法(昭和42年法律第81号)第10条の規定による登録又は抹消の通知は、様式第12号による。
(選挙人名簿の抄本の閲覧)
第14条 法第28条の2及び法第28条の3の規定による選挙人名簿の抄本の閲覧に関しては、別に委員会の定めるところによる。
(選挙人名簿の修正に関する調査請求処理簿の作成等)
第15条 委員会は、様式第13号による調査請求処理簿を備え、法第29条第2項の規定による調査の請求についてとった措置を記載するものとする。
2 委員会は、法第29条第2項の規定による請求に基づく調査の結果を、様式第14号により当該請求者に通知するものとする。
(選挙人名簿の移送又は引継ぎの告示)
第16条 令第19条第3項の規定による選挙人名簿の移送又は引継ぎの告示は、様式第15号による。
(選挙人名簿再調製の告示)
第17条 令第21条第1項の規定による選挙人名簿再調製の告示は、様式第16号による。
第5章 在外選挙人名簿
(指定在外選挙投票区の指定の告示)
第18条 令第23条の2第2項の規定による指定在外選挙投票区の指定の告示は、様式第17号による。
第19条 削除
(在外選挙人名簿の異議の申出)
第20条 法第30条の8第1項の規定による在外選挙人名簿に関する異議の申出は、様式第19号による。
(在外選挙人名簿の登録の抹消の告示)
第22条 法第30条の11の規定により在外選挙人名簿から抹消した者に関する告示は、様式第21号による。
(在外選挙人名簿抄本の閲覧)
第23条 法第30条の12において準用される法第28条の2及び法第28条の3の規定による在外選挙人名簿の抄本の閲覧に関しては、別に委員会の定めるところによる。
(在外選挙人名簿の修正に関する調査請求処理簿の作成等)
第24条 委員会は、様式第13号による調査請求処理簿を備え、法第30条の13第2項において準用される法第29条第2項の規定による請求についてとった措置を記載するものとする。
2 委員会は、法第30条の13第2項において準用される法第29条第2項の規定による請求に基づく調査の結果を、様式第22号により当該請求者に通知するものとする。
(在外選挙人名簿の移送又は引継ぎの告示)
第25条 令第23条の16において準用される令第19条第3項の規定による在外選挙人名簿の移送又は引継ぎの告示は、様式第23号による。
(在外選挙人名簿の再調製の告示)
第26条 令第23条の16において準用される令第21条第1項の規定による在外選挙人名簿の再調製の告示は、様式第24号による。
第6章 選挙期日
(議会の議員及び長の任期満了による同時選挙の特例の告示)
第28条 法第34条の2第2項又は第4項の規定による選挙期日の告示は、様式第27号による。
第7章 投票
(投票管理者又はその職務代理者の氏名等の告示)
第29条 令第25条の規定による投票管理者又はその職務代理者の住所及び氏名の告示は、様式第28号による。
(指定投票区の指定等の告示)
第30条 令第26条第3項の規定による指定投票区の指定等の告示は、様式第29号による。
(指定関係投票区に属する選挙人が不在者投票用紙及び投票用封筒を返還して当該投票所において投票した場合の通知)
第31条 令第26条の2第1項の規定による指定関係投票区に属する選挙人が令第64条第2項の規定により投票をした場合その他必要があると認める場合の指定関係投票区の投票管理者が行う通知は、様式第30号による。
(投票立会人の選任及び通知)
第32条 委員会は、法第38条第1項の規定により投票立会人を選任しようとするときは、様式第31号による承諾書を徴するものとする。
2 法第38条第1項の規定による投票立会人の選任の通知は、様式第32号による。
(投票立会人の氏名等の通知)
第33条 令第27条の規定による投票立会人の氏名等の通知は、様式第33号による。
(投票所の標札及び投票所内の胸章の着用)
第34条 投票所を設けた場所の入口には、様式第34号による標札を掲げ、かつ、投票所の入口にはその旨を表示するものとする。
2 投票所内において、事務従事者は、一定の胸章を着用しなければならない。
(投票所入場券の交付)
第37条 委員会は、選挙人に対し、令第31条第1項の規定による投票所入場券を交付するものとする。
(投票所及び投票記載所の設備)
第38条 投票所には、選挙人の数に応じ、様式第40号に準じて、適宜、受付所、選挙人名簿対照所、投票用紙交付所、投票記載所、投票の場所等を設備するものとする。
2 投票記載所に設置する記載台には、あらかじめ鉛筆、点字器その他の筆記用具を備え、投票の記載に差し支えないようにするものとする。
(投票箱の表示)
第39条 投票箱には、選挙の種類(2以上の選挙を行う場合は、すべての選挙の種類)及び投票区名を表示するものとする。
(投票箱に何も入っていないことの確認)
第40条 投票管理者は、令第34条の規定により、投票箱の中に何も入っていないことを選挙人に示したときは、様式第41号による確認記録書にその旨を記載しなければならない。
(投票用紙)
第41条 湧別町の議会の議員及び長の選挙に用いる投票用紙は、様式第42号による。
(仮投票用封筒等に押す印)
第42条 仮投票用封筒、不在者投票用封筒及び郵便又は民間事業者による信書の送達に関する法律(平成14年法律第99号)第2条第6項に規定する一般信書便事業者、同条第9項に規定する特定信書便事業者若しくは同法第3条第4号に規定する外国信書便事業者による同法第2条第2項に規定する信書便(以下「郵便等」という。)による不在者投票における投票用封筒に押すべき印及び令第51条又は令第59条の6の規定による不在者投票の投票用紙及び投票用封筒に押すべき印は、前条第2項に定める印を用いるものとする。
(投票用紙等の投票管理者に対する送致)
第43条 委員会は、投票の期日の前日までに、選挙人名簿又はその抄本とともに、投票用紙、仮投票用封筒、投票箱、投票箱のかぎ、点字器、点字投票印その他必要な物品を投票管理者に送致するものとする。
2 投票管理者は、前項の投票用紙等を受領したときは、直ちにその異状の有無を点検しなければならない。
3 委員会は、選挙人名簿又はその抄本を投票管理者に送致した後において、選挙人名簿の記載事項に変更を生じたときは、直ちにその旨を投票管理者に通知するものとする。
(代理投票処理簿の作成)
第44条 投票管理者は、様式第44号による代理投票処理簿を備え、法第48条の規定による代理投票についてとった措置を記載しなければならない。
(宣言書)
第45条 令第40条第1項の規定により作製する宣言書は、様式第45号による。
(仮投票に関する調書)
第46条 投票管理者は、法第50条第3項若しくは第5項又は令第41条第2項若しくは第3項の規定による投票があったときは、様式第46号による調書を作成して投票録に添付しなければならない。
(投票立会人引継書)
第47条 投票立会人が交替するときは、投票立会人は様式第47号による引継書を作成し、事務を引き継ぐものとする。
(同日選挙における仮投票用封筒の表示)
第48条 投票管理者は、2以上の選挙が同日に行われる場合においては、仮投票用封筒の表面右下部にいずれの選挙の仮投票用封筒であるかを表示しなければならない。
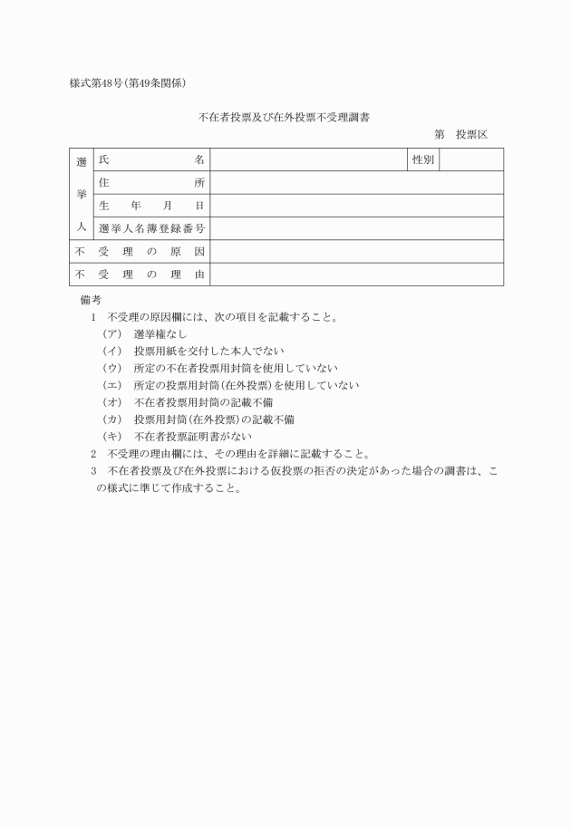
(不在者投票及び在外投票の不受理に関する調書)
第49条 投票管理者は、次に掲げる投票があったときは、様式第48号による調書を作成して投票録に添付しなければならない。
(1) 令第63条第1項の規定により受理すべきでないと決定された投票又は同条第2項の規定により拒否の決定を受けた投票
(2) 令第65条の21の規定により受理すべきでないと決定された在外投票又は拒否の決定を受けた在外投票
(投票箱閉鎖後の措置)
第50条 投票管理者は、令第43条の規定により投票箱を閉鎖したときは、投票箱のかぎを各別の封筒に入れ、投票立会人とともに封印をし、その表面に投票区名及びかぎの区別を記載し、裏面にはそれぞれこれを保管すべき投票管理者又は投票立会人の職及び氏名を記載しなければならない。
(投票箱等の送致目録)
第51条 投票管理者は、法第55条の規定により投票箱等を開票管理者に送致するときは、様式第49号による送致目録を添付しなければならない。
(投票者数等の速報)
第52条 投票管理者は、委員会があらかじめ指定する時刻ごとの投票者数、投票率等を様式第50号により開票管理者及び委員会に速報しなければならない。
(残余又は汚損の投票用紙等の送付)
第53条 投票管理者は、投票終了後直ちに様式第51号による報告書を作成し、残余又は汚損の投票用紙及び仮投票用封筒並びに送致を受けて開封した不在者投票用封筒とともに委員会に送付しなければならない。
(投票に関する書類等の引継ぎ)
第54条 投票管理者は、投票所の事務がすべて終わったときは、直ちに投票に関する書類及び物品(開票管理者に送致したものを除く。)を委員会に引き継がなければならない。
(投票箱の送致不能の場合の措置)
第55条 投票管理者は、天災その他避けることのできない事故により所定の期日までに投票箱を送致することができないときは、直ちにその旨を開票管理者及び委員会に報告しなければならない。
(繰上投票の期日の告示及び通知)
第56条 令第46条第4項の規定による繰上投票の期日の告示は、様式第52号による。
2 令第46条の規定による繰上投票の期日の通知は、様式第53号による。
(繰延投票の期日の告示及び通知)
第57条 投票管理者は、天災その他避けることのできない事故により投票を行うことができないと認めたとき又は更に投票を行う必要があると認めたときは、直ちにその旨を委員会に届け出なければならない。
2 法第57条第1項の規定による繰延投票の期日の告示は、様式第54号による。
3 令第48条の規定による繰延投票の期日の通知は、様式第55号による。
(指定投票区又は指定関係投票区について繰延投票が行われた場合の取扱い)
第58条 指定投票区又は指定関係投票区について繰延投票が行われた場合において必要な事項は、別に委員会が定めるところによる。
第8章 期日前投票
(期日前投票所の投票管理者又はその職務代理者の氏名等の告示)
第59条 令第49条の7により読み替えて適用する令第25条の規定による期日前投票所の投票管理者又はその職務代理者の住所及び氏名並びにその者が職務を行うべき日の告示は、様式第56号による。
(期日前投票所の投票立会人の選任及び通知)
第60条 委員会は、法第48条の2第5項により読み替えて適用する法第38条第1項の規定により期日前投票所の投票立会人を選任しようとするときは、様式第57号による承諾書を徴するものとする。
2 法第48条の2第5項により読み替えて適用する法第38条第1項の規定による期日前投票所の投票立会人の選任の通知は、様式第58号による。
(期日前投票所の投票立会人の氏名等の通知)
第61条 令第49条の7により読み替えて適用する令第27条の規定による期日前投票所の投票立会人の氏名等の通知は、様式第59号による。
(期日前投票所の標札及び投票所内の胸章等の着用)
第62条 期日前投票所を設けた場所の入口には、様式第60号による標札を掲げ、かつ、期日前投票所の入口にはその旨を表示するものとする。
2 期日前投票所内において、事務従事者は、一定の胸章等を着用しなければならない。
(期日前投票所及び投票記載所の設備)
第65条 期日前投票所の投票管理者は、期日前投票所及び投票記載場所を第38条の規定に準じて設備しなければならない。
(期日前投票所の投票箱の表示)
第66条 期日前投票の投票箱には、選挙の種類(2以上の選挙を行う場合は、すべての選挙の種類)及び期日前投票所名を表示するものとする。
(期日前投票所の投票箱に何も入っていないことの確認)
第67条 期日前投票所の投票管理者は、令第49条の7により読み替えて適用する令第34条の規定により、期日前投票所の投票箱の中に何も入っていないことを選挙人に示したときは、様式第41号による確認記録書にその旨を記載しなければならない。
(投票用紙等の期日前投票所の投票管理者に対する送致)
第68条 委員会は、期日前投票所の設ける期間の初日において、当該期日前投票所の開く時刻までに、選挙人名簿又はその抄本及び在外選挙人名簿又はその抄本とともに、投票用紙、仮投票用封筒、投票箱、投票箱のかぎ、点字器、点字投票印その他必要な物品(以下「投票用紙等」という。)を期日前投票所の投票管理者に送致するものとする。
2 期日前投票所の投票管理者は、前項の投票用紙等を受領したときは、直ちにその異状の有無を点検しなければならない。
3 委員会は、選挙人名簿又はその抄本及び在外選挙人名簿又はその抄本を期日前投票所の投票管理者に送致した後において、選挙人名簿の記載事項に変更を生じたときは、直ちにその旨を期日前投票所の投票管理者に通知するものとする。
(期日前投票所の代理投票処理簿の作成)
第69条 期日前投票所の投票管理者は、様式第44号による代理投票処理簿を備え、法第48条の規定による代理投票についてとった措置を記載しなければならない。
(期日前投票所の宣言書)
第70条 令第49条の7により読み替えて準用する令第40条第1項の規定により作製する期日前投票所の宣言書は、様式第65号による。
(期日前投票所の仮投票に関する調書)
第71条 期日前投票所の投票管理者は、法第50条第3項若しくは第5項又は令第41条第2項若しくは第3項の規定による投票があったときは、様式第46号による調書を作成して投票録に添付しなければならない。
(期日前投票所の投票立会人引継書)
第72条 期日前投票所の投票立会人が交替するときは、投票立会人は様式第47号による引継書を作成し、事務を引き継ぐものとする。
(期日前投票所の投票箱閉鎖後の措置)
第73条 期日前投票所の投票管理者は、令第49条の7により読み替えて適用する令第43条の規定により、期日前投票所投票箱を閉鎖したときは、投票箱のかぎを各別の封筒に入れ、投票立会人とともに封印をし、その表面に期日前投票所名及びかぎの区別を記載し、裏面には投票管理者又は投票立会人の職及び氏名を記載しなければならない。
2 期日前投票所の投票管理者は、当該期日前投票所で翌日に引き続き期日前投票が行われるときは、前項の閉鎖した投票箱及び封印したかぎを委員会に送付することとする。
3 委員会は、期日前投票所の投票管理者から閉鎖した投票箱及び封印したかぎの送付を受けたときは、施錠のできる場所等に保管するものとする。
4 委員会は、期日前投票所を設ける期間の初日を除く各日において、期日前投票所の開く時刻までに、前項で保管した投票箱等及び封印したかぎを期日前投票所の投票管理者に送付することとする。
(期日前投票所の残余又は汚損の投票用紙等の送付)
第74条 期日前投票所の投票管理者は、期日前投票所を設ける期間の各日において、期日前投票終了後直ちに様式第66号による報告書を作成し、残余又は汚損の投票用紙及び仮投票用封筒等を委員会に送付しなければならない。
2 委員会は、期日前投票所を設ける期間の初日を除く各日において、期日前投票所の開く時刻までに、投票用紙及び仮投票用封筒等を期日前投票所の投票管理者に送付することとする。
(期日前投票所の投票用紙等の引継ぎ)
第75条 期日前投票所を設ける期間の末日の期日前投票所の投票管理者は、期日前投票事務終了後、直ちに投票に関する書類及び物品(委員会に送付又は送致するものを除く。)を委員会に引き継がなければならない。
(期日前投票所の投票箱等の送致)
第76条 期日前投票所の投票管理者は、法第48条の2第5項により読み替えて適用する法第55条及び令第49条の11により、投票箱等を委員会に送付するときは、様式第67号による送致目録を添付しなければならない。
(期日前投票所の投票箱等の受理及び保管)
第77条 委員会は、法第48条の2第5項により読み替えて適用する法第55条及び令第49条の11により、期日前投票所の投票管理者から投票箱等の送致を受けたときは、投票管理者の面前において、投票箱等及び封印したかぎ並びに関係書類その他送致を受けたものを点検した後、確実に保管しなければならない。
2 委員会は、前項の点検の結果、異状を発見したときは、投票管理者にその旨を記載したてん末書を作成させ、署名させなければならない。
(期日前投票所の投票箱の送致不能の場合の措置)
第78条 期日前投票所の投票管理者は、天災その他避けることのできない事故により所定の期日までに投票箱を送致することができないときは、直ちにその旨を委員会に報告しなければならない。
(期日前投票所の投票ができない場合の措置)
第79条 期日前投票所の投票管理者は、天災その他避けることのできない事故により投票を行うことができないと認めたときは、直ちにその旨を委員会に届け出なければならない。
第9章 不在者投票
(投票用紙及び不在者投票用封筒の請求)
第80条 委員会の委員長は、令第50条第1項又は令第51条第1項の規定により選挙人から投票用紙及び不在者投票用封筒の請求があったときは、様式第71号に準じて作成した請求書を徴さなければならない。
(代理人であることの確認)
第81条 委員会の委員長は、令第50条第4項(令第51条第2項において準用する場合を含む。)又は令第59条の6第2項の規定により不在者投票管理者の代理人による請求又は申立てがあった場合には、その者が代理人であることを確認しなければならない。
(選挙の期日の公示又は告示の日前における投票用紙等の郵送等)
第82条 令第53条第1項及び令第59条の4第4項の規定により投票用紙等を郵便等をもって発送することができる日は、選挙の期日の公示又は告示の日前2日からとする。
(投票用紙等を交付したときの選挙人名簿又はその抄本への表示)
第83条 委員会の委員長は、令第53条第1項及び第2項並びに令第59条の4第4項の規定により投票用紙等を交付し、又は郵便等をもって発送したときは、直ちに期日前投票所の投票管理者に通知するとともに、選挙人名簿又はその抄本にその旨を表示しなければならない。
(郵便等投票証明書交付台帳の作成)
第84条 委員会の委員長は、令第59条の3第4項の規定により郵便等投票証明書を交付したときは、様式第72号により作成した郵便等投票証明書交付台帳に所要の事項を記載しなければならない。
(不在者投票事務処理簿)
第85条 令第61条第1項の規定による不在者投票事務処理簿は、様式第73号による。
(不在者投票記載場所の設備)
第86条 不在者投票管理者は、不在者投票の記載場所を第38条の規定に準じて設備しなければならない。
第10章 在外投票
(在外投票事務処理簿)
第87条 令第65条の19の規定による在外投票事務処理簿は、様式第74号による。
第11章 開票
(開票管理者又はその職務代理者の氏名等の告示)
第88条 令第68条の規定による開票管理者又はその職務代理者の住所及び氏名の告示は、様式第75号による。
(開票管理者の印)
第89条 開票管理者の印は、湧別町選挙管理委員会規程(平成21年選挙管理委員会告示第1号)別表の定めるところによる。
(開票立会人となるべき者のくじを行う場所及び日時の告示)
第90条 法第62条第6項の規定によるくじを行う場所及び日時の告示は、様式第76号による。
2 令第70条第2項の規定によるくじを行う場所及び日時の告示も、また、前項と同様とする。
(開票立会人届出受理簿の作成)
第91条 委員会は、法第62条第1項の規定により開票立会人に関する届出を受理したときは、様式第77号により作成した開票立会人届出受理簿に所要の事項を記載するものとする。
(開票立会人の選任)
第92条 委員会又は開票管理者は、法第62条第9項の規定により開票立会人を選任しようとするときは、様式第78号による承諾書を徴するものとする。
(開票立会人への通知)
第93条 委員会又は開票管理者は、法第62条の規定により開票立会人を決定し、又は選任したときは、その旨を様式第79号により本人に通知するものとする。
(開票立会人の氏名等の通知)
第94条 令第70条の2の規定による開票立会人の氏名等の通知は、様式第80号による。
(開票の場所及び日時の告示)
第95条 法第64条の規定による開票の場所及び日時の告示は、様式第81号による。
(開票所の標札及び開票所内の胸章の着用)
第96条 開票所には、様式第82号による標札を掲げるものとする。
2 開票所内において、事務従事者は、一定の胸章を着用しなければならない。
(開票所の設備)
第97条 開票所は、開票事務が適正かつ能率的に進められるように十分工夫して設備するものとする。
(投票箱等の受領及び保管)
第98条 開票管理者は、投票箱等の送致を受けたときは、投票管理者及び投票立会人の面前において、投票箱、かぎの入った封筒の封印及び関係書類その他送致を受けたものを点検した後これを受領し、確実に保管しなければならない。
2 開票管理者は、前項の点検の結果、異状を発見したときは、投票管理者にその旨を記載したてん末書を作成させ、投票立会人とともに署名させなければならない。
(期日前投票所の投票箱等の受理及び保管)
第99条 開票管理者は、委員会から投票箱等の送致を受けたときは、期日前投票所の投票箱等及び封印したかぎ並びに関係書類その他送致を受けたものを点検した後、確実に保管しなければならない。
2 開票管理者は、前項の点検の結果、異状を発見したときは、委員会にその旨を記載したてん末書を作成させなければならない。
(開票前の投票箱等の検査)
第100条 開票管理者は、開票所において投票箱を開くときは、あらかじめ開票立会人とともに投票箱及びかぎの入った封筒の封印を検査しなければならない。
(開票の参観人数の制限)
第101条 開票管理者は、開票の参観について、その場所の広狭によりあらかじめ人員を制限することができる。
(投票の点検)
第102条 法第66条第2項の規定による投票の点検は、様式第86号による有効投票点検票及び無効投票点検票を用いてしなければならない。
(開票結果の速報等)
第103条 開票管理者は、委員会があらかじめ指定する時刻ごとの各公職の候補者の得票数を委員会に速報しなければならない。
2 開票管理者は、投票の点検がすべて終わったときは、その結果を様式第89号により委員会に速報しなければならない。
3 法第66条第3項の規定による開票結果の報告は、様式第90号による。
(開票に関する書類等の引継ぎ)
第104条 開票管理者は、開票の事務がすべて終わったときは、直ちに開票に関する書類及び物品並びに第51条の規定により投票管理者から送致を受けた投票に関する書類及び物品を、委員会に引き継がなければならない。
(繰延開票の期日の告示及び通知)
第105条 第57条の規定は、法第73条の規定による繰延開票について準用する。
第12章 選挙会
(選挙長又はその職務代理者の氏名等の告示)
第106条 令第81条の規定による選挙長又はその職務代理者の住所及び氏名の告示は、様式第91号による。
(選挙長の職務を行う場所の告示)
第107条 選挙長は、選任された後、直ちにその職務を行う場所を様式第92号により告示しなければならない。
(選挙長の印)
第108条 選挙長の印は、湧別町選挙管理委員会規程別表の定めるところによる。
(選挙立会人となるべき者のくじを行う場所及び日時の告示)
第109条 法第76条において準用される法第62条第6項の規定によるくじを行う場所及び日時の告示は、様式第93号による。
2 令第83条において準用される令第70条第2項の規定によるくじを行う場所及び日時の告示も、また、前項と同様とする。
(選挙立会人届出受理簿の作成)
第110条 選挙長は、法第76条において準用される法第62条第1項の規定により選挙立会人に関する届出を受理したときは、様式第94号により作成した選挙立会人届出受理簿に所要の事項を記載しなければならない。
(選挙立会人の選任)
第111条 選挙長は、法第76条において準用される法第62条第9項の規定により選挙立会人を選任しようとするときは、様式第95号による承諾書を徴さなければならない。
(選挙立会人への通知)
第112条 選挙長は、法第76条において準用される法第62条の規定により選挙立会人を決定し、又は選任したときは、その旨を様式第96号により本人に通知しなければならない。
(選挙会の場所及び日時の告示)
第113条 法第78条の規定による選挙会の場所及び日時の告示は、様式第97号による。
(選挙会場の標札及び選挙会場内の胸章の着用)
第114条 選挙会場には、様式第98号による標札を掲げるものとする。
2 選挙会場内において、事務従事者は、一定の胸章を着用しなければならない。
(選挙会場の設備)
第115条 選挙会場は、選挙会の事務が適正かつ能率的に進められるように十分工夫して設備するものとする。
(選挙会の参観人数の制限)
第116条 選挙長は、選挙会の参観について、その場所の広狭によりあらかじめ人員を制限することができる。
(開票事務と選挙会事務との合同の場合の告示)
第117条 委員会は、法第79条第2項の規定による開票事務を選挙会場において選挙会の事務に併せて行うかどうかの告示は、様式第100号によるものとする。
(得票総数計算書の作成)
第118条 選挙長は、法第80条の規定により各公職の候補者の得票総数の計算が終わったときは、様式第101号による得票総数計算書を作成しなければならない。
(繰延選挙会の期日の告示及び通知)
第119条 第57条の規定は、法第84条の規定による繰延選挙会について準用する。
(投票等の保存及び処分)
第120条 委員会は、法第71条、法第83条、令第45条、令第77条及び令第86条の規定により投票等を保存するときは、堅固な容器に収納して封印するものとする。
2 委員会は、前項の投票等の保存期間が終了したときは、焼却等により廃棄処分するものとする。
第13章 公職の候補者及び当選人
2 選挙長は、公職の候補者の届出又は推薦届出があった場合においては、直ちにその公職の候補者の住所地の市町村の長及び委員会並びに本籍地の市町村の長に対して、様式第111号により必要な調査を依頼しなければならない。
(公職の候補者に関する取締関係機関への通知)
第123条 選挙長は、令第92条第11項において準用する同条第1項の規定により公職の候補者に関する通知をするときは、併せて所轄の取締関係機関にも通知しなければならない。
(無投票の通知等)
第124条 法第100条第5項の規定による無投票の通知及び報告は、様式第112号による。
2 法第100条第5項の規定による無投票の告示は、様式第113号による。
3 選挙長は、法第100条第5項の規定により投票管理者に通知をするときは、併せて開票管理者にも通知しなければならない。
(当選人決定の報告)
第125条 法第101条の3第1項の規定による当選人決定の報告は、様式第114号による。
(当選人の告知及び告示)
第126条 委員会は、法第101条の3第2項の規定により当選人に当選の旨を告知するときは、様式第117号による当選告知書を交付するものとする。
3 法第101条の3第2項の規定による当選人の告示は、様式第119号による。
(当選人がない場合等の報告及び告示)
第127条 法第106条第1項の規定による当選人がない場合等の報告は、様式第120号による。
2 法第106条第2項の規定による当選人がない場合等の告示は、様式第121号による。
(選挙及び当選の無効の場合の告示)
第128条 法第107条の規定による選挙及び当選の無効の場合の告示は、様式第122号による。
(当選等に関する報告)
第129条 法第108条第1項の規定による当選等に関する報告は、様式第123号による。
第14章 特別選挙
(長が欠けた場合等の選挙の期日の告示)
第132条 法第114条の規定による選挙の期日の告示は、様式第129号による。
(合併選挙の期日の告示)
第133条 法第115条第1項の規定により再選挙、補欠選挙又は増員選挙を合併して行う場合の選挙の期日の告示は、様式第130号による。
(議員又は当選人がすべてない場合の一般選挙の期日の告示)
第134条 法第116条の規定による選挙の期日の告示は、様式第131号による。
第15章 選挙を同時に行うための特例
(同時選挙の告示)
第135条 法第119条第1項の規定により湧別町の議会の議員及び長の選挙を同時に行う場合の告示は、様式第132号による。
第16章 選挙運動
(選挙事務所の設置及び異動の届出)
第138条 令第108条第1項及び第3項の規定による選挙事務所の設置及び異動の届出書は、様式第142号による。
(選挙事務所の閉鎖命令)
第139条 法第134条の規定による選挙事務所の閉鎖の命令は、様式第143号による。
(自動車等の表示)
第140条 法第141条第5項の規定による表示は、委員会が交付する様式第144号による表示板を用いてしなければならない。
2 前項の表示板は、立候補の届出を受理した後直ちに交付する。
3 第1項の表示板は、自動車にあっては冷却器の前面その他外部から見やすい箇所に、拡声機にあっては送話口の下部に、船舶にあっては操舵室の前面又はこれに準ずる箇所に、その使用中常時掲示しておかなければならない。
2 公職の候補者は、破損又は汚損により前項の再交付の申請をする場合においては、破損し、又は汚損した表示板を返還しなければならない。
3 委員会は、第1項の申請によって表示板を再交付するときは、その表面に再交付である旨の表示をするものとする。
(乗車又は乗船用腕章)
第142条 法第141条の2第2項の規定により、自動車又は船舶に乗車又は乗船する者は、委員会が交付する様式第146号による腕章を着用しなければならない。
2 前項の腕章は、立候補の届出を受理した後直ちに交付する。
(選挙運動用ビラの届出)
第143条 法第142条第1項第7号の規定により、選挙運動用ビラの頒布をしようとする候補者は、様式第147号により委員会に届け出なければならない。
2 前項の証紙交付票は、立候補の届出を受理した後直ちに交付する。
3 委員会は、第1項の証紙交付票により法第144条第1項第4号の枚数のポスターと同数の証紙を交付するものとする。
5 委員会は、様式第152号による証紙交付整理簿を備え、交付の都度所要事項を記載するものとする。
2 前項の検印票は、立候補の届出を受理した後直ちに交付する。
3 委員会は、第1項の検印票により法第144条第1項第4号の枚数のポスターに検印するものとする。
5 委員会は、様式第152号による検印整理簿を備え、検印の都度所要事項を記載するものとする。
(ポスター掲示場の設置場所の告示)
第148条 法第144条の2第4項(同条第10項において準用する場合を含む。)の規定によるポスター掲示場の設置場所の告示は、様式第154号による。
(掲示場の管理)
第149条 委員会は、公職の候補者が指定されたポスター掲示区画番号以外の区画にポスターを掲示していることを知ったときは、当該公職の候補者にその旨を通知し、直ちに撤去させるものとする。
2 委員会は、立候補の届出を却下され、又は死亡し、若しくは公職の候補者たることを辞した(法第91条第1項若しくは第2項又は法第103条第4項の規定により公職の候補者の届出が取り下げられ、又は公職の候補者たることを辞したものとみなされる場合を含む。)ことにより公職の候補者でなくなった者のポスターが掲示されていることを知ったときは、速やかにこれを撤去するものとする。
3 委員会は、掲示場の破損、汚損等を知ったときは、直ちにこれを補修し、当該補修により新たにポスターの掲示の必要があると認めるときは、直ちに当該公職の候補者にその旨を通知するものとする。
(掲示場を設置しないときの措置)
第150条 委員会は、法第144条の3の規定により掲示場を設置しないときは、その旨を様式第155号により告示するとともに、関係する公職の候補者に通知するものとする。
(違反文書図画の撤去命令)
第151条 委員会は、法第147条の規定により違反文書図画の撤去を命ずるときは、様式第156号により行うものとする。
2 法第147条の規定による警察署長に対する通報は、様式第157号による。
(新聞広告)
第152条 湧別町の議会の議員及び長の選挙の候補者は、法第149条第4項の規定により新聞広告をしようとするときは、選挙長が交付する様式第158号による新聞広告掲載証明書を新聞広告を掲載しようとする新聞を発行するものに提出して、新聞広告の掲載の申込みをしなければならない。
2 前項の新聞広告掲載証明書は、立候補の届出を受理した後直ちに交付する。
(個人演説会等の開催申出処理簿の作成)
第153条 委員会は、法第163条の規定により個人演説会、政党演説会又は政党等演説会(以下「個人演説会等」という。)の開催の申出があったときは、様式第159号により作成した個人演説会等開催申出処理簿に所要の事項を記載するものとする。
(個人演説会等の開催不能の通知)
第154条 令第114条の規定による個人演説会等の開催不能の通知を文書で行う場合には、様式第160号による。
(個人演説会等の施設の管理者に対する通知)
第155条 令第115条の規定による個人演説会等開催の申出があった旨の通知は、様式第161号による。
(個人演説会等の開催の可否に関する管理者の通知)
第156条 令第117条第1項の規定による個人演説会等の開催の可否に関する通知は、様式第162号による。
(個人演説会等の施設使用予定表の提出)
第157条 委員会は、個人演説会等の施設の管理者(以下「管理者」という。)から、令第118条の規定による予定表を徴するものとする。
3 管理者は、第1項の規定により提出した予定表の記載事項に変更を生じたときは、直ちにその旨を委員会に通知しなければならない。
(個人演説会等施設使用の費用額等の申請)
第158条 管理者は、令第119条第2項の規定により個人演説会等開催のために必要な設備の程度その他施設の使用に関する定めについて承諾を受けようとするとき又は令第121条の規定により個人演説会等の施設の使用のために納付すべき費用額の承認を受けようとするときは、様式第164号により委員会に申請しなければならない。
2 管理者は、令第119条第2項又は令第121条の規定により承諾又は承認を受けた事項を変更しようとするときは、様式第164号に準じて委員会に申請しなければならない。
(公職の候補者等がする個人演説会等の設備)
第159条 公職の候補者、候補者届出政党又は衆議院名簿届出政党等は、令第119条第3項の規定により自ら個人演説会等開催のために必要な設備を加えようとするときは、あらかじめ管理者の承認を受けなければならない。
(街頭演説のための標旗)
第160条 法第164条の5第3項の規定により委員会が交付する標旗は、様式第165号によるものとする。
2 前項の標旗は、立候補の届出を受理した後直ちに交付する。
(街頭演説のための腕章)
第161条 法第164条の7第2項の規定により、選挙運動に従事する者は、委員会が交付する様式第166号による腕章を着用しなければならない。
2 前項の腕章は、立候補の届出を受理した後直ちに交付する。
(投票記載所の氏名等の掲示の掲載順序決定のくじの日時及び場所の告示)
第162条 法第175条第3項の規定による氏名等の掲示の掲載順序を定めるくじは、立候補届出の受付順序により行う。
第17章 選挙運動に関する収入及び支出並びに寄附
(出納責任者の選任届出等)
第163条 法第180条第3項及び法第182条第1項の規定による出納責任者の選任及び異動の届出は、様式第168号による。
(出納責任者の職務代行開始届出等)
第164条 法第183条第3項の規定による出納責任者の職務代行の開始及び終止の届出は、様式第169号による。
(選挙運動収支報告書の要旨の公表方法の告示)
第165条 法第192条第2項の規定による選挙運動に関する収入及び支出の報告書の要旨の公表方法を定める告示は、様式第170号による。
(選挙運動収支報告書の閲覧)
第166条 法第192条第4項の規定による選挙運動に関する収入及び支出の報告書の閲覧に関しては、別に委員会の定めるところによる。
(選挙運動に関する支出金額の制限額の告示)
第167条 法第196条の規定による選挙運動に関する支出金額の制限額の告示は、様式第171号による。
(実費弁償及び報酬の額)
第168条 法第197条の2の規定により委員会が管理する選挙における選挙運動に従事する者及び選挙運動のために使用する労務者に対し支給することができる実費弁償及び報酬の最高額は、次に掲げる額とする。
(1) 選挙運動に従事する者1人に対し支給することができる実費弁償の額
ア 鉄道賃 鉄道旅行について、路程に応じ旅客運賃等により算出した実費額
イ 船賃 水路旅行について、路程に応じ旅客運賃等により算出した実費額
ウ 車賃 陸路旅行(鉄道旅行を除く。)について、路程に応じた実費額
エ 宿泊料(食事料2食分を含む。) 1夜につき12,000円
オ 弁当料 1食につき1,000円、1日につき3,000円
カ 茶菓料 1日につき500円
(2) 選挙運動のために使用する労務者1人に対し支給することができる報酬の額
ア 基本日額 10,000円
イ 超過勤務手当 1日につき基本日額として支給する額の5割
(3) 選挙運動のために使用する労務者1人に対し支給することができる実費弁償の額
イ 宿泊料(食事料を除く。) 1夜につき10,000円
(4) 選挙運動に従事する者(法第197条の2第2項の規定により報酬を支給することができる者に限る。)1人に対し支給することができる報酬の額
ア 選挙運動のために使用する事務員 1日につき10,000円
イ 専ら法第141条第1項の規定により選挙運動のために使用される自動車又は船舶の上における選挙運動のために使用する者 1日につき15,000円
(選挙事由発生の告示)
第169条 法第199条の5第4項第6号の規定による任期満了による選挙以外の選挙について当該選挙を行うべき事由が生じた旨の告示は、様式第172号による。
第18章 争訟
(異議の申出に対する決定の要旨の告示)
第171条 法第215条の規定による異議の申出に対する決定の要旨の告示は、様式第175号による。
第19章 補則
(選挙長等の告示方法)
第172条 選挙長、開票管理者及び投票管理者のする告示方法は、湧別町公告式条例(平成21年条例第3号)の規定を準用する。
(再立候補の場合の特例)
第174条 公職の候補者たることを辞したものが、再び当該選挙の公職の候補者となった場合においては、前条の返還に係るもの以外は、再び交付しない。
附 則
この規程は、平成21年10月5日から施行する。
附 則(平成27年12月2日選管告示第44号)
この規程は、公布の日から施行する。
附 則(平成28年3月30日選管告示第4号)
この規程は、平成28年4月1日から施行する。
附 則(平成29年6月1日選管告示第1号)
この規程は、公布の日から施行する。
附 則(平成29年9月1日選管告示第4号)
この規程は、公布の日から施行し、平成29年6月1日から適用する。
附 則(令和元年12月2日選管告示第37号)
この規程は、公布の日から施行する。
附 則(令和2年3月2日選管告示第2号)
この規程は、公布の日から施行する。
附 則(令和2年12月1日選管告示第6号)
この規程は、公布の日から施行する。
附 則(令和3年3月17日選管告示第4号)
この規程は、公布の日から施行する。





様式第6号(第8条関係) 削除











様式第18号(第19条関係) 削除




































































































































































